纤维饮食不是一刀切,可能加重肠道炎症
找药助理
关键词: #健康资讯
找药助理
关键词: #健康资讯
最近,康奈尔大学的研究团队在《实验医学杂志》上发表了一篇名为"膳食纤维是病理性ILC2反应和肠道炎症的关键决定因素"的研究论文。
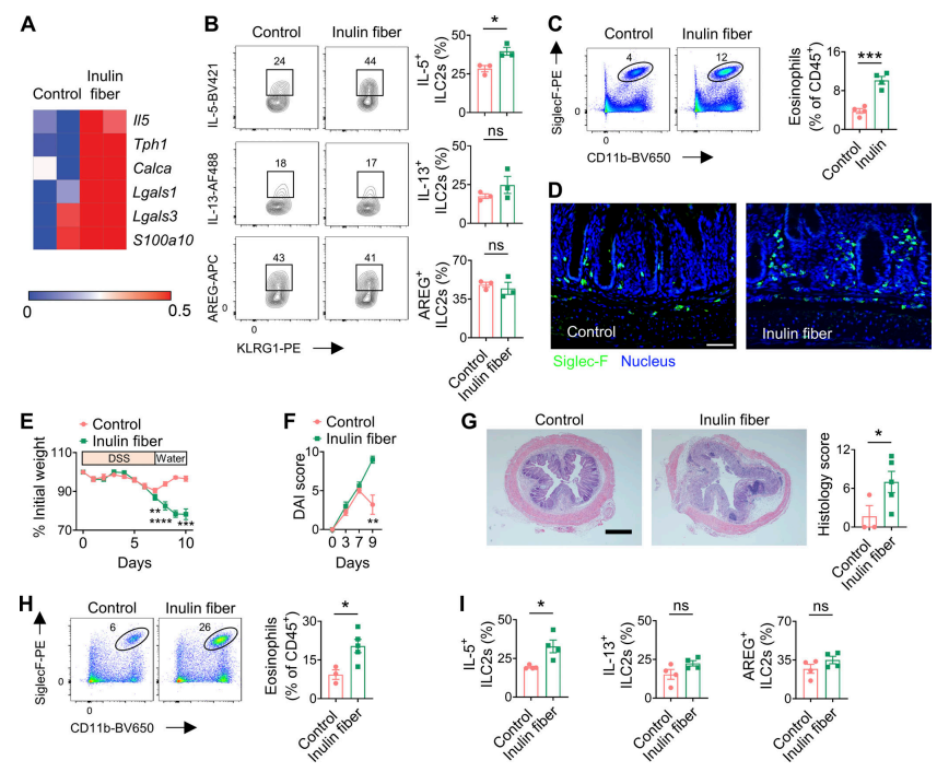
这项研究表明,膳食纤维菊粉有可能提升肠道细菌群产生的胆汁酸水平,从而刺激免疫细胞生成炎症蛋白IL-5,可能会引发更多嗜酸性粒细胞的生成,加剧炎症和组织损伤。在小鼠模型中,摄入菊粉可能导致肠道发炎,加重炎症性肠病的发展。

在这项研究中,科研人员使用小鼠模型测试了添加益生元对肠道菌群的影响,并研究了它们在激活和提高促炎性第2组先天淋巴细胞(ILC2)与组织保护性ILC2的潜力中扮演的潜在角色。
研究发现,摄入零果糖纤维饮食能够显著改变小鼠肠道菌群的组成,具体表现为增加梭菌门的菌种比例,同时降低芽孢杆菌门的数量。
通过对小鼠结肠RNA测序分析,发现与对照饮食相比,添加菊粉纤维饮食2周后,明显改变了结肠ILC2的基因转录组,促进了结肠内Tph1基因的表达,导致炎症性ILC2显著上调炎症蛋白IL-5的表达,但没有产生组织保护蛋白Areg。
除此之外,相较于对照饮食,添加菊粉纤维的饮食使小鼠结肠中的嗜酸性粒细胞数量明显增加。这些增加的细胞受刺激后释放胆汁酸,从而促进了ILC2产生IL-5炎症蛋白。

从机制方面来看,摄入菊粉纤维有助于促进肠道菌群产生胆汁酸,刺激炎症蛋白IL-5的产生,进而导致嗜酸性粒细胞的增加。
为了对抗这些变化,免疫系统会增进一种名为嗜酸性粒细胞的免疫细胞的生成,进而加重炎症和组织损害。此前的研究表明,大量嗜酸性粒细胞或有助于抵御寄生虫感染。然而,在炎症性肠道疾病模型中,这种连锁反应却加剧了肠道炎症、体重减轻和腹泻等其他症状。

研究人员不仅如此,还对威尔康奈尔医学院炎症性肠病活细胞库研究所的人体组织、血液和粪便样本进行了分析。
研究发现,患有炎症性肠病的个体,与未患此病的人相比,其血液和粪便中的胆汁酸含量以及肠道中嗜酸性粒细胞的数量均较高,类似于被喂食菊粉的小鼠。
研究结果显示,就像给小鼠喂食菊粉一样,炎症级联反应也已经在患有炎症性肠病的人类中触发,而摄入饮食中的菊粉可能会进一步恶化该疾病。
研究人员表示,这一发现出乎意料,有助于阐明高纤维饮食为何常会加重患者的炎症性肠病,同时有助于科学家开发治疗饮食,以缓解炎症性肠病或相关疾病患者的症状和肠道损伤。
科研人员指出,目前的研究指出,并非所有纤维对微生物群和人体免疫系统的影响都是一致的。
2025-12-06
2025-12-06
2025-12-06
2025-12-06
2025-12-06