疾病科普频道为您普及常见疾病症状、病因,介绍医院治疗费用,指导各科室挂号流程,让大众全面了解疾病相关的重要信息。
探索肠道微生物中的新型抗生素:发现未知的抗菌潜力

探索肠道微生物中的新型抗生素:发现未知的抗菌潜力

  在人类肠道内,生活着数以百万亿计的微生物,这些微生物种类繁多,并在有限的资源中相互竞争、共存。这种微生物之间的“战场”不仅充满了挑战,也可能为科学家们提供了开发新型抗生素的灵感。正如宾夕法尼亚大学工程与应用科学学院的助理教授塞萨尔·德拉富恩特(César de la Fuente)所言,“这样的环境可能会促进创新。”这种竞争性生存环境或许正是抗生素发现的全新领域。  德拉富恩特及其团队相信,肠道微生物群体之间的激烈竞争,可能蕴藏着丰富的未被发现的抗菌分子。这些微生物为了在充满竞争的环境中生存,不得不开发出新的工具以对抗其他微生物,而这些工具可能正是我们对抗耐药性细菌的关键武器。  肠道微生物中的抗生素发现  在《细胞》杂志上发表的一项最新研究中,德拉富恩特团队与斯坦福大学的Ami S. Bhatt教授的实验室合作,通过对近2000人的肠道微生物组进行调查,发现了数十种潜在的新型抗生素。这一研究结果不仅扩展了我们对肠道微生物的理解,也为开发新型抗生素提供了新的视角。  德拉富恩特的研究理念是将生物学视为信息的宝库,而一切生物现象都可以看作是代码。通过对这些生物“代码”的分类和分析,科学家们有望加快抗生素的发现速度。他们通过人工智能和计算技术,从肠道微生物的基因组中挖掘出潜在的抗菌肽,并通过实验验证其实际效果。  人工智能与抗生素发现  德拉富恩特实验室近年来的研究主要聚焦于非传统抗生素来源,从尼安德特人和猛犸象等灭绝生物的基因信息到现代细菌的基因物质,都是他们研究的目标。他们并不依赖传统的抗生素发现方法,如从土壤或水样中提取活性化合物,而是通过分析巨大的基因组数据来寻找新的抗生素分子。这种基于数据的研究方法,使得抗生素的发现能够以“数字速度”进行,从而显著加快了进程。  在最新的研究中,德拉富恩特团队专注于肽类物质,即由氨基酸组成的短链分子,这些肽类物质在之前的研究中已显示出成为新型抗生素的潜力。通过人工智能分析,研究团队从超过40万种蛋白质中筛选出具有抗菌潜力的肽序列。人工智能通过读取基因序列并结合已知抗生素的训练数据,预测哪些肽序列可能具有抗菌特性。这一过程极大地提高了抗生素候选物的发现速度。  实验验证与潜在药物  在确定了数百种潜在的抗生素候选物后,研究人员合成了78种肽,并通过实验验证其抗菌效果。他们将这些合成肽暴露于不同种类的细菌中,观察其是否能够抑制细菌的生长。实验结果表明,超过一半的肽成功抑制了某些细菌的生长,其中一些对致病菌具有显著的抑制作用。  其中,普雷沃菌素-2表现尤为突出,其抗感染能力可与目前用于治疗多重耐药性感染的抗生素多粘菌素B相媲美。这一发现令人振奋,因为它表明,人类肠道微生物群中可能含有未来可用于临床治疗的抗生素。  展望与未来  这一研究为开发新型抗生素开辟了新的途径,尤其是在全球范围内耐药性细菌威胁日益严重的背景下。德拉富恩特及其团队的研究表明,人类肠道内的微生物群体不仅是健康的重要组成部分,还可能成为未来抗生素发现的关键来源。  从肠道微生物组中挖掘新的抗菌肽,对于科学研究和医学发展都具有重要意义。Bhatt教授表示:“发现普雷沃菌素-2的抗菌活性与多粘菌素B相当,这为从人类微生物组中发现新型抗生素开辟了希望之路。”未来的研究将继续探索这些发现的抗菌肽,并评估其在临床应用中的潜力。  总之,德拉富恩特团队的研究不仅加深了我们对肠道微生物的理解,也为开发新型抗生素提供了新的希望。随着研究的深入,肠道微生物群可能成为抗生素研发的一个重要来源,为全球抗生素耐药性危机的应对提供新的解决方案。
阿尔茨海默症与血脂和冠状动脉疾病的遗传关联研究:揭示潜在的共同遗传机制

阿尔茨海默症与血脂和冠状动脉疾病的遗传关联研究:揭示潜在的共同遗传机制

  阿尔茨海默症(AD)是一种导致认知能力显著下降的神经退行性疾病,尤其表现为记忆力的严重丧失。随着全球人口老龄化的加剧,预计到2050年,全球范围内的阿尔茨海默症病例将超过1.39亿,成为老年人主要的健康负担之一。在阿尔茨海默症的发病机制中,脑内的tau蛋白缠结和β-淀粉样蛋白(Aβ)斑块被认为是关键因素。近年来,科学家们还注意到脂质代谢紊乱和冠状动脉疾病(CAD)与阿尔茨海默症之间可能存在复杂的遗传联系。  脂质代谢与阿尔茨海默症:潜在的遗传关联  研究表明,脂质代谢异常与阿尔茨海默症的发展可能存在一定关联。脂质是细胞膜的重要组成部分,对细胞信号传导、能量储存和细胞结构的维持起着关键作用。脂质代谢的紊乱不仅与冠状动脉疾病等心血管问题相关,也可能对脑部健康产生不利影响。  为了进一步探讨阿尔茨海默症、血脂谱和冠状动脉疾病之间的遗传联系,一组研究人员利用了来自多个大型基因组数据库的遗传数据,系统地评估了这些疾病和特征之间的遗传重叠。通过分析来自不同研究联盟的全基因组关联研究(GWAS)数据,研究人员对脂质特征、冠状动脉疾病和阿尔茨海默症之间的遗传关联进行了深入研究。  研究方法与分析策略  在本次研究中,研究团队首先利用连锁不平衡评分回归(LDSC)和局部共变异关联分析(LAVA)等先进的统计方法,评估了阿尔茨海默症与13种脂质特征、7种冠状动脉疾病特征之间的遗传相关性。脂质特征涵盖了包括低密度脂蛋白(LDL)、甘油三酯、总胆固醇在内的多个重要类别。而冠状动脉疾病特征则涉及心绞痛、心律失常和冠状动脉硬化等。  此外,为了更深入地理解这些特征之间的遗传联系,研究团队还使用了基于基因的关联分析工具,如功能映射和注释(FUMA)平台中的多标记分析(MAGMA),以识别在阿尔茨海默症、脂质特征和冠状动脉疾病之间可能共享的基因。  研究发现:显著的遗传重叠与共同易感性  通过分析,研究人员发现阿尔茨海默症与特定脂质特征之间存在显著的遗传重叠,尤其是甘油三酯、低密度脂蛋白和总胆固醇。这一发现提示,脂质代谢紊乱可能在阿尔茨海默症的发展中发挥一定作用。与此同时,阿尔茨海默症还与多种冠状动脉疾病特征之间表现出强相关性,包括心绞痛、心律失常和冠状动脉硬化等。  值得注意的是,虽然研究结果显示出阿尔茨海默症与脂质特征及冠状动脉疾病之间存在显著的遗传相关性,但双向双样本孟德尔随机化(2SMR)分析并未支持这些特征之间存在直接因果关系。这意味着这些关联可能源于共同的遗传易感性,而非简单的因果关系。  基因层面的深入分析  为了进一步揭示这些疾病和特征之间的遗传联系,研究团队进行了基于基因的深入分析。结果表明,一些关键基因,如载脂蛋白E(APOE)、载脂蛋白C1(APOC1)以及线粒体外膜转位酶40(TOMM40)在阿尔茨海默症和多种冠状动脉疾病特征中均表现出显著的遗传重叠。特别是APOE基因,早已被认为是阿尔茨海默症的主要风险因子,此次研究进一步加强了其与心血管健康之间的关联。  此外,研究团队还利用Fisher组合p值(FCP)方法识别了在阿尔茨海默症、脂质特征和冠状动脉疾病中共同起作用的基因,进一步阐明了这些基因可能在疾病发生机制中的重要角色。  通过LAVA方法进行的局部遗传相关性分析进一步确定了几个对全基因组范围内观察到的遗传相关性有贡献的特定基因组区域。特别是在6号、8号、17号和19号染色体上的基因位点与阿尔茨海默症及其相关特征表现出显著关联,提示这些染色体区域可能存在共同的遗传影响。  研究意义与未来展望  这项研究的结果揭示了阿尔茨海默症、脂质代谢特征和冠状动脉疾病之间的复杂遗传关联,强调了这些疾病可能共享的遗传基础。这一发现不仅为理解阿尔茨海默症的发病机制提供了新的视角,也为探索脂质代谢和心血管健康在神经退行性疾病中的作用奠定了基础。  尽管目前的研究未能确定阿尔茨海默症与脂质及冠状动脉疾病特征之间的直接因果关系,但其揭示的共同遗传易感性提示,未来的研究可以进一步探讨这些遗传因素如何共同作用于疾病的发生和发展。这将有助于开发更有效的预防和治疗策略,从而减少阿尔茨海默症和相关心血管疾病对全球公共健康的负担。
遗传血统对乳腺组织细胞类型和乳腺癌风险的影响

遗传血统对乳腺组织细胞类型和乳腺癌风险的影响

  乳腺癌作为全球女性中最常见的恶性肿瘤之一,其发病率和治疗结果因多种因素而异,其中遗传血统被认为是影响乳腺癌风险的重要因素之一。最近发表在《自然医学》上的一项研究深入探讨了遗传血统对健康乳腺组织细胞类型的影响,以及这些差异如何可能导致不同种族群体间的乳腺癌风险差异。  遗传血统与乳腺癌风险的关联  社会经济地位、医疗资源的可及性以及遗传背景都是导致乳腺癌风险和治疗结果差异的关键因素。特别是遗传血统,不仅影响癌症的基因突变模式,还可能对基因组结构产生重要影响。不同遗传背景的人群在癌症发生过程中,基因突变的类型和频率可能有所不同,染色质的可及性也会因遗传血统的差异而有所变化,这些都可能影响乳腺癌的发病风险。  研究方法与过程  为了探讨遗传血统在乳腺癌中的作用,研究人员从具有不同遗传背景的92名女性捐献者的乳腺组织中获取样本,并通过基因测序和空间转录组学等先进技术,对乳腺组织中的多种细胞类型进行了详细分析。  研究中应用的空间转录组学技术,使得研究人员能够在乳腺导管和小叶上皮细胞之间进行基因表达分析。这种方法结合染色质可及性数据,揭示了不同细胞类型之间基因表达的差异。此外,通过单核分析,研究人员将不同遗传背景(包括非洲和欧洲血统)中的细胞类型与状态进行了比较。  研究结果与发现  研究结果显示,健康乳腺组织中存在十种不同的细胞类型,包括上皮细胞、成纤维细胞、脂肪细胞、内皮细胞、T细胞和巨噬细胞等。通过基因表达和染色质可及性数据的整合,研究人员发现了这些细胞类型中显著的基因调控差异,尤其是在三种上皮亚型之间。  在三种上皮细胞亚型中,管腔激素感应 (LHS) 细胞的染色质区域显著富集了雌激素受体 (ER) 结合位点,这表明这些细胞可能是ER+乳腺癌的起源细胞。相比之下,在基底肌上皮 (BM) 细胞中发现的ER结合位点较少。LHS细胞的基因特征与管腔A、管腔B和HER2+乳腺癌亚型有显著关联,这意味着LHS细胞可能是约80%乳腺癌病例的源头。  此外,研究还发现乳腺导管细胞中代谢途径的丰富性显著高于小叶上皮细胞,而后者则表现出更丰富的丝裂原活化蛋白激酶 (MAPK) 途径。这种观察结果表明,即使在健康组织中,乳腺导管和小叶之间的上皮细胞也存在明显的生物学差异。  不同遗传血统对乳腺组织的影响  研究还揭示了不同遗传背景对乳腺组织中细胞类型和基因表达的影响。例如,研究发现美洲原住民的肺泡祖细胞和非洲女性的基质成纤维细胞之间存在显著的遗传差异。美洲原住民乳腺组织样本中雌激素受体 ESR1 水平较高,这可能导致她们在面对 ER+ 乳腺癌时的易感性更高。而在非洲女性的乳腺组织中,成纤维细胞亚型的丰富性较高,这些细胞通过促进生长因子、细胞因子和细胞外基质成分的分泌,可能会显著影响肿瘤微环境,从而增加癌症的侵袭性和转移性风险。  这一发现有助于解释为什么非洲女性更容易患上更具侵袭性的乳腺癌类型,如三阴性乳腺癌 (TNBC)。这种类型的乳腺癌缺乏治疗靶点,因此治疗难度较大,患者预后相对较差。  启示与未来展望  该研究的重要性在于,它为理解不同遗传血统如何影响乳腺组织的生物学特性提供了新的见解。通过揭示遗传背景对健康乳腺组织中细胞类型和基因表达的影响,研究为未来开发个性化乳腺癌治疗策略提供了科学依据。  未来的研究可以进一步探讨这些发现如何转化为临床应用,特别是在制定针对不同种族群体的个性化乳腺癌预防和治疗策略方面。鉴于不同种族群体在乳腺组织生物学特性上的差异,个性化医疗在改善乳腺癌治疗效果方面具有重要意义。这种医疗模式不仅能够更好地满足不同患者群体的特定需求,还可以在全球范围内降低乳腺癌的发病率和死亡率。  总之,遗传血统对乳腺癌的影响是一个复杂且多层次的问题。通过深入理解这些遗传因素的作用机制,我们可以更好地应对乳腺癌这一全球性的健康挑战,为不同遗传背景的女性提供更加有效的诊断和治疗方案。
禁食与生酮饮食对蛋白质合成的调节及其在癌症治疗中的潜在应用

禁食与生酮饮食对蛋白质合成的调节及其在癌症治疗中的潜在应用

  禁食作为一种传统的健康习惯,在历史上一直被认为具有多种健康益处。近年来,随着科学研究的深入,禁食与生酮饮食对人体代谢和蛋白质合成的调节作用得到了广泛关注。这些调节作用不仅与减肥、抗炎、改善脑功能等方面密切相关,还可能对癌症治疗产生深远的影响。本文将探讨禁食与生酮作用如何通过调节蛋白质合成影响癌症代谢,以及这种机制在未来癌症治疗中的潜力。  禁食与生酮作用的健康益处  禁食的健康益处在古希腊时期就已被广泛认可,而现代科学的研究则进一步揭示了其潜在机制。禁食的核心作用在于代谢重组,即在禁食状态下,身体开始依赖酮体而非葡萄糖来获取能量。这种代谢转换不仅有助于减肥,还可以显著减少体内的炎症反应,改善大脑功能,并可能起到预防癌症的作用。  此外,禁食有助于维持肠道健康,促进健康微生物群的多样性。同时,它还通过调节人类生长激素(HGH)、瘦素等关键激素,发挥抗衰老的作用。生酮饮食,即高脂肪、低碳水化合物的饮食方式,同样可以诱导生酮作用,并通过多种细胞信号通路影响身体健康。然而,尽管禁食和生酮饮食的代谢效应已经被广泛研究,但这些饮食方式如何影响蛋白质组(即体内所有蛋白质的集合)的变化仍然不甚明了。  禁食对蛋白质合成的影响  在禁食过程中,由于脂肪的分解,体内脂肪酸水平上升,为能量产生提供了新的来源。禁食还会抑制哺乳动物雷帕霉素靶蛋白(mTOR)通路,这是一种与蛋白质合成和翻译密切相关的激酶。由于 mTOR 活性的降低,肝脏中的蛋白质合成在禁食期间有所减少。然而,某些特定蛋白质的合成在此期间却有所增加,这种现象主要由真核翻译起始因子 4E(P-eIF4E)的磷酸化所调节。  P-eIF4E 在调节与生酮过程相关的蛋白质翻译方面发挥着重要作用。在禁食期间,长链脂肪酸与腺苷酸(AMP)活化蛋白激酶(AMPK)结合,后者通过激活丝裂原活化蛋白激酶(MAPK)相互作用蛋白激酶(MNK)来促进 eIF4E 的磷酸化。这一过程,亦即 AMPK-MNK-eIF4E 轴,是禁食期间选择性蛋白质翻译的关键机制之一。  AMPK-MNK-eIF4E 轴与癌症代谢的关系  在某些类型的癌症中,尤其是胰腺癌,癌细胞可以通过将其能量来源转化为酮体来适应低葡萄糖环境。在这种代谢环境下,癌细胞可能依赖于 P-eIF4E 来促进其生长和扩散。研究人员在最近的研究中探索了 P-eIF4E 抑制剂托米沃塞蒂布(tomivosertib)在癌症治疗中的潜在应用。结果显示,使用托米沃塞蒂布治疗的小鼠体内 P-eIF4E 水平和生酮作用显著降低。然而,研究并未观察到对小鼠体重或血液甘油和脂肪酸水平的显著影响。  这表明,P-eIF4E 的抑制导致了与酮生成相关的 mRNA 翻译减少,从而阻止了酮的产生,并对参与癌细胞生长的脂质代谢产生了抑制作用。换句话说,AMPK-MNK-eIF4E 轴在禁食和生酮状态下的调节作用,不仅影响了体内代谢的平衡,还可能成为癌症治疗的一个新靶点。  展望:禁食、生酮饮食与癌症治疗的未来  这项研究揭示了 AMPK-MNK-eIF4E 轴在禁食和生酮过程中对脂质代谢和蛋白质翻译的调节作用。通过这一途径,P-eIF4E 在葡萄糖不可用时促进酮体的产生,为肝脏内的代谢平衡提供替代能源。这一机制不仅对于理解禁食和生酮饮食的健康益处至关重要,也为癌症治疗提供了新的思路。  未来,科学家们可能会将生酮饮食与 P-eIF4E 抑制剂联合使用,以探索其在胰腺癌治疗中的潜力。虽然目前的研究主要集中在胰腺癌上,但这一机制是否适用于其他类型的癌症或其他组织类型,还有待进一步研究。随着对 AMPK-MNK-eIF4E 轴的深入理解,这一领域有望为癌症的代谢治疗提供更加有效的策略。  总的来说,禁食和生酮饮食作为一种古老而新兴的健康干预方式,其在现代医学,尤其是癌症治疗中的潜力不容忽视。通过深入研究这些饮食方式对代谢和蛋白质翻译的影响,我们可以开发出更加精准的治疗手段,为癌症患者带来新的希望。
肠道微生物群与多发性硬化症的联系:从文献计量分析看研究进展

肠道微生物群与多发性硬化症的联系:从文献计量分析看研究进展

  近年来,随着对肠道微生物群(GM)与中枢神经系统疾病(如多发性硬化症,MS)之间关系的深入研究,科学家们逐渐揭示了这一复杂领域中的一些关键机制。MS 是一种慢性中枢神经系统炎症性疾病,通常会导致患者的神经功能损伤,影响他们的生活质量。越来越多的研究表明,肠脑轴在 MS 的发病过程中发挥着重要作用。本文将基于近期的文献计量分析,探讨 GM 与 MS 之间的关系及其研究趋势。  肠道微生物群与多发性硬化症的关联  多发性硬化症的病因复杂且多样化,涉及环境因素和遗传因素的共同作用。然而,近年来的研究表明,肠道微生物群的平衡与否可能对 MS 的发展产生重要影响。人类肠道内居住着数以万亿计的微生物,这些微生物不仅参与消化和代谢过程,还通过肠脑轴与中枢神经系统进行双向交流。肠道微生物产生的代谢物能够影响免疫系统的功能,从而间接影响中枢神经系统的健康状况。  越来越多的研究发现,肠道微生物群的失衡(即菌群失调)可能与多发性硬化症的发病密切相关。例如,有研究表明,某些益生菌能够通过调节免疫系统,减少炎症反应,从而对抗 MS 的发病过程。然而,关于 GM 如何具体影响 MS 的机制仍需进一步研究。  文献计量分析揭示的研究趋势  文献计量分析是一种通过统计学方法分析特定研究领域中发表的文献,进而揭示该领域研究趋势的方法。最近一项基于 2010 年至 2023 年期间发表的文献分析显示,GM 与 MS 之间的关系成为了研究热点。通过分析数据,研究者们发现,2018 年后与此主题相关的研究文献数量显著增加,尤其是自 2021 年起,研究兴趣达到了一个新的高峰。  在这段时间内,全球范围内对 GM 与 MS 关系的研究合作频繁,尤其是美国、意大利、德国、中国和加拿大的研究机构贡献了大部分研究成果。值得注意的是,加州大学和哈佛医学院在这一领域的研究发表量最多,显示出其在该领域的学术影响力。  关键词网络与研究重点的演变  通过建立关键词共现网络,研究者们能够识别出不同时间段内的研究热点和主题演变。研究显示,2018 年之前的研究主要集中在 GM 对免疫系统的影响,尤其是其与自身免疫性疾病、炎症性肠病和 T 辅助细胞 17(Th17)细胞的关系上。这表明早期研究更侧重于探索 GM 在 MS 免疫机制中的角色。  自 2019 年以来,研究的重点开始转向 GM 在动物模型和临床研究中的作用。这一时期的高频关键词包括实验性自身免疫性脑脊髓炎(EAE)、微生物组和炎症,反映了科学界对 GM 在 MS 发病过程中的直接影响的关注。  到了 2021 年,研究方向进一步演变,高频关键词开始包括肠脑轴、益生菌、菌群失调、衰老和神经退行性疾病。这一趋势表明,科学家们逐渐认识到 GM 在神经退行性疾病中的潜在影响,尤其是在衰老过程中的作用。这一转变也反映出研究者们开始探索 GM 与阿尔茨海默病、帕金森病等神经退行性疾病之间的联系。  未来研究的方向  尽管目前已取得了一些重要进展,但仍有许多未解之谜等待解开。未来的研究需要更加深入地探讨肠道微生物群失调在 MS 发病机制中的作用,特别是探讨 GM 如何通过免疫系统或其他生理途径影响中枢神经系统。此外,研究者们还需探究不同 GM 组成对个体 MS 风险的影响,以及是否可以通过调节肠道微生物来预防或治疗 MS。  值得一提的是,随着宏基因组散弹枪测序和 16S 核糖体核糖核酸(rRNA)基因焦磷酸测序等技术的成熟,科学家们将能够更精确地分析 GM 的组成及其功能,从而揭示 GM 与 MS 之间的更深层次联系。这些技术的发展无疑将为未来的研究提供强有力的支持。  结语  肠道微生物群在多发性硬化症中的作用已成为近年来神经科学研究中的一大热点。通过对过去十余年研究的文献计量分析,研究者们能够更好地理解该领域的发展趋势及其研究重点的演变。尽管我们已经取得了许多进展,但要全面揭示 GM 与 MS 之间的复杂关系,仍需未来更多的研究投入。科学家们应继续努力探索这一领域,为 MS 的预防和治疗提供新的思路。
破解癌症预防迷思:科学看待HPV疫苗、染发与硒补充剂

破解癌症预防迷思:科学看待HPV疫苗、染发与硒补充剂

  近年来,随着健康意识的提升,人们对于癌症预防的关注日益增加。然而,互联网上流传着许多关于癌症预防的说法,其中不乏误解与谣言。本文将针对“HPV疫苗导致生育率下降或不孕”“染发会致癌”“补充硒可以预防癌症”等说法进行科学解读,为公众提供正确的癌症预防知识。  HPV疫苗与生育力:谣言不攻自破  宫颈癌是全球女性高发的癌症之一,其主要病因是感染高危型人乳头瘤病毒(HPV)。为了降低宫颈癌的发病率,HPV疫苗成为了预防策略的首选。然而,网络上流传的“HPV疫苗会导致不孕”这一说法,给许多人带来了困惑和恐慌。  事实上,HPV疫苗的安全性已被多项国际权威机构证实。天津医科大学第二医院辅助生殖中心主任王建梅指出,HPV疫苗的主要成分是病毒样颗粒,这些颗粒能够有效激发免疫系统产生抗体,从而提供对病毒的保护作用,并不会对生殖系统产生负面影响。世界卫生组织也曾在综合研究报告中明确表示,HPV疫苗的使用与不孕之间不存在直接的因果关系。  多年来,各国公共卫生部门持续对HPV疫苗的安全性进行监测,结果显示,该疫苗在预防宫颈癌方面的效果显著,而不良反应的发生率极低。因此,建议适龄女性按时接种HPV疫苗,以降低罹患宫颈癌的风险。  染发与癌症:科学使用染发剂无须担忧  染发是许多人用来改变形象或掩盖白发的常见手段,但有关“染发会导致癌症”的传言也让不少人对染发心生畏惧。那么,染发究竟会不会增加癌症风险呢?  天津人民医院肿瘤诊疗中心主任、南开大学医学院教授王华庆表示,目前尚无确凿证据表明,使用合格的染发剂进行适度染发会直接导致癌症。染发剂中的某些化学成分,如对苯二胺,确实可能在高浓度、长时间接触的情况下增加致癌风险。但在日常生活中,市面上销售的染发剂必须符合国家或地区的安全标准,正常使用不会对健康构成威胁。  为了进一步降低染发可能带来的风险,专家建议,染发频率应控制在每隔4个月左右;染发时戴上手套,避免皮肤直接接触染发剂,并尽量在通风良好的环境中操作,减少吸入有害气体的机会。此外,首次使用新的染发产品前,建议进行皮肤敏感测试,以确保不过敏。  硒与癌症:适量摄入即可,盲目补充不可取  硒是一种必需的微量元素,因其抗氧化和支持免疫系统功能的作用,被认为与癌症的发生有一定关系。近年来,市场上出现了不少富硒产品和硒补充剂,声称可以预防癌症。然而,这一说法真的科学吗?  王华庆教授指出,硒是谷胱甘肽过氧化物酶等抗氧化酶的组成部分,有助于清除体内自由基,从而减少氧化应激对细胞的损伤。一些流行病学研究表明,硒摄入量不足可能与某些癌症的发生率呈正相关。然而,这些观察性研究并未得到随机对照试验的有力支持,即目前尚无充分证据证明,通过补充硒制剂可以有效降低癌症风险。  更值得注意的是,硒的摄入量并非越多越好。成人每日推荐的硒摄入量为55微克,而超过400微克即为过量,可能导致硒中毒等健康问题。因此,除非经医生建议,否则不应盲目使用硒补充剂预防癌症。  从饮食中摄取适量硒是最为安全的方法。富含硒的食物包括巴西坚果、肉类、鱼类、谷物和鸡蛋等,通过合理饮食即可满足人体对硒的需求。  结语  癌症预防关乎每个人的健康,但防癌并不意味着要盲目跟随流言。在现代医学的指导下,科学地选择防癌措施至关重要。HPV疫苗是预防宫颈癌的有效手段,适度染发并不会增加癌症风险,而对于硒的摄入则需保持适度,避免过量补充。只有通过科学的方法,才能真正降低癌症的发生风险,守护好自己的健康。
Neptune Medical完成D轮融资,加速推进胃肠道手术机器人研发

Neptune Medical完成D轮融资,加速推进胃肠道手术机器人研发

  近期,Neptune Medical宣布成功完成9700万美元的D轮融资,折合人民币约7亿元。本次融资的主要参与者包括桑德资本和奥林巴斯公司,此外,一些新投资者和现有投资者也对Neptune Medical表现出了强烈的兴趣。这一轮融资不仅为Neptune Medical的未来发展注入了新动力,也昭示着全球医疗器械市场对胃肠道手术机器人技术的高度关注和期望。  聚焦创新:Neptune Medical的战略布局  Neptune Medical是一家致力于胃肠道医疗技术创新的公司,专注于开发先进的医疗设备,尤其是胃肠道手术机器人。该公司的使命是通过技术创新,提升患者的治疗效果,改善医疗服务的质量。在此过程中,Neptune Medical取得了显著的进展,尤其是其首款肠镜产品Pathfinder已经获得美国食品药品监督管理局(FDA)的上市批准。这款产品主要用于解决肠道挠曲或环结问题,其独特的设计能够实现1:1的头端控制,使医生在各种复杂的解剖结构中顺利完成内镜手术。  然而,Neptune Medical的雄心远不止于此。公司目前正致力于开发一种高度灵活的胃肠道手术机器人,希望通过这一技术的突破,进一步降低手术的侵入性,并提升手术的精确性。为了实现这一目标,Neptune Medical不仅在技术研发上投入了大量资源,还引入了多位行业内的顶尖人才。  Fred Moll博士的加入:技术革新背后的推手  在推动胃肠道手术机器人研发的过程中,Neptune Medical迎来了一位重量级的助力者——Fred Moll博士。他是达芬奇手术机器人的命名者,并被誉为“手术机器人之父”,在医疗设备领域有着深远的影响力。2023年11月,Fred Moll博士被任命为Neptune Medical的董事会主席,标志着公司在手术机器人领域的发展迈入了一个新的阶段。  Fred Moll博士的加入,不仅为Neptune Medical带来了丰富的经验和专业知识,还为公司的未来发展提供了坚实的战略支持。在他的领导下,Neptune Medical的胃肠道手术机器人项目有望加速推进,早日实现产品落地。  手术机器人市场:机遇与挑战并存  手术机器人作为外科手术的第三代形式,凭借其在微创手术中的卓越表现,逐渐成为医疗领域的热点。据数据显示,全球手术机器人市场的规模正在快速扩大,预计到2026年将达到335.9亿美元,其中腔镜手术机器人和骨科手术机器人占据了主要市场份额。虽然胃肠道手术机器人在这一市场中尚未成为主流,但其在胃癌和结直肠癌手术中的应用已经显示出了巨大的潜力。  然而,胃肠道手术机器人的推广仍面临诸多挑战。首先,机器人手术的整体成本高于传统的腹腔镜手术,这在一定程度上限制了其广泛应用。其次,尽管手术机器人在精确性和微创性方面具有优势,但目前在操作规范、培训和质量控制体系方面仍存在不足。此外,手术机器人的设备体积较大、使用成本高昂、智能化水平有待提升等问题,也在一定程度上阻碍了其普及。  展望未来:Neptune Medical的市场前景  尽管面临诸多挑战,Neptune Medical在胃肠道手术机器人领域的探索仍值得期待。凭借D轮融资的资金支持,公司有望进一步加强技术研发,攻克现有的技术难题。同时,Jupiter Endovascular的分拆也为Neptune Medical集中精力发展胃肠道手术机器人提供了更多的资源和空间。  随着技术的不断进步和市场需求的增长,胃肠道手术机器人有望在未来成为外科手术中的一股重要力量。Neptune Medical通过持续的创新和研发,正在积极推动这一技术的成熟与应用,为患者提供更安全、更高效的治疗选择。在Fred Moll博士及众多投资者的支持下,Neptune Medical有望在这一领域取得突破性进展。  结语  Neptune Medical凭借其在胃肠道手术机器人领域的深耕和创新,正逐步成为全球医疗器械市场中的一支重要力量。尽管胃肠道手术机器人目前尚未成为手术机器人市场的主流,但在Neptune Medical的持续努力下,这一领域的未来发展前景广阔。通过不断攻克技术难题、提升产品性能,Neptune Medical有望在全球手术机器人市场中占据一席之地,为患者带来更多的治疗选择和更好的医疗体验。
同源康医药在港交所上市:深耕肺癌领域,推动第三代EGFR-TKI创新

同源康医药在港交所上市:深耕肺癌领域,推动第三代EGFR-TKI创新

  今日,同源康医药正式在港交所挂牌上市,标志着这家专注于癌症靶向治疗药物开发的公司迈入新的发展阶段。自2017年成立以来,同源康医药一直致力于发现、收购、开发并商业化差异化的靶向治疗药物,以满足在癌症治疗中未被满足的医疗需求,特别是在肺癌治疗领域,已积累了丰富的研发管线。  聚焦非小细胞肺癌:同源康的核心战略  同源康医药虽然尚未实现盈利,也没有产品上市,但其拥有的11款候选药物,尤其是核心产品TY-9591,备受业界关注。TY-9591是一种第三代EGFR酪氨酸激酶抑制剂(TKI),主要用于非小细胞肺癌(NSCLC)的治疗。该药物已进入注册性III期临床试验阶段,为公司带来了巨大的市场潜力。  在癌症治疗领域,肺癌一直是发病率和死亡率最高的癌种之一。根据国际癌症研究中心的数据显示,2020年全球癌症死亡病例近1000万例,其中肺癌死亡病例达180万例,居于全球癌症死亡的首位。在中国,肺癌的发病率和死亡率同样居高不下,成为药企重点攻克的目标。  第三代EGFR-TKI竞争激烈  随着靶向治疗和免疫疗法的快速发展,肺癌治疗领域的竞争日益激烈。特别是在EGFR靶点的研究中,第三代EGFR-TKI药物的开发成为了焦点。目前,已有多款第三代EGFR-TKI药物在国内获批上市,其中包括奥希替尼、阿美替尼、伏美替尼等多款国产药物。这些药物的成功上市,推动了非小细胞肺癌治疗的进步,同时也提升了市场竞争的激烈程度。  奥希替尼作为其中的代表,凭借其卓越的疗效和广泛的适应症,已成为全球抗肿瘤药物中的畅销品。2023年,奥希替尼的全球销售额达到了58亿美元,显示了市场对高效EGFR-TKI药物的巨大需求。而国产药物中,伏美替尼在市场上的表现也非常亮眼,2023年的销售额接近20亿元,彰显了国产创新药物的潜力。  同源康的突破口:TY-9591的优势  在已经竞争白热化的第三代EGFR-TKI市场中,同源康的TY-9591能否脱颖而出,成为市场新宠?根据同源康的介绍,TY-9591是通过对奥希替尼的分子结构进行改良而开发的,采用了氘代技术。这一技术的应用,不仅提升了药物的安全性,允许更大剂量的使用,还可能提高疗效,特别是在跨越血脑屏障方面显示出显著优势。  临床试验数据显示,TY-9591在治疗EGFR突变(L858R/19外显子缺失)NSCLC患者时,表现出21.5个月的中位无进展生存期(PFS),客观缓解率(ORR)达到85.9%,而疾病控制率(DCR)更是高达94.9%。此外,在一线治疗晚期NSCLC脑转移患者中,TY-9591展现了100%的颅内ORR,这一结果在目前的治疗方案中极为罕见。  未来展望:上市后的新机遇  据同源康披露,TY-9591预计将在2025年一季度向中国国家药品监督管理局(NMPA)递交有条件上市申请,这将是同源康医药向市场迈出的关键一步。在TY-9591之外,同源康还拥有多个正在开发中的药物管线,涵盖了针对肺癌的多种靶向药物和针对实体瘤的CDK抑制剂,这些管线的逐步推进将进一步巩固公司在肿瘤治疗领域的竞争力。  此次在港交所上市,同源康医药将获得更多的资金和资源,助力其加快临床试验的推进和药物的商业化进程。随着TY-9591临床数据的进一步揭示,该药物在未来的市场表现也值得期待。作为目前唯一敢于与奥希替尼进行头对头试验的第三代EGFR-TKI药物,TY-9591有望为非小细胞肺癌患者提供新的治疗选择。  结语  同源康医药在港交所的成功上市,标志着公司发展进入了新阶段。虽然面临激烈的市场竞争和高研发风险,但凭借核心产品TY-9591的独特优势和强大的研发管线,同源康医药有望在非小细胞肺癌治疗领域取得突破,为患者带来更多的治疗选择。未来,随着公司资源的不断积累和药物开发的推进,同源康医药有望在全球癌症治疗市场中占据一席之地。
STAG2突变与急性髓性白血病中的基因调控:关键角色与潜在治疗靶点

STAG2突变与急性髓性白血病中的基因调控:关键角色与潜在治疗靶点

  在近年来的肿瘤研究中,黏连蛋白(cohesin)复合体因其在染色质结构和基因调控中的重要作用而备受关注。特别是其中的STAG2亚单位,在急性髓性白血病(AML)等髓系恶性肿瘤中经常出现突变。相比之下,STAG1这一相似的亚单位则很少发生突变。这一现象引发了科学界对STAG2独特作用的深入探讨。近日,莱布尼茨免疫治疗研究所的研究团队在《Cell Reports》期刊上发表了一篇题为“STAG2突变通过改变黏连蛋白结构的空间染色质架构驱动急性髓性白血病中的基因调控”的研究论文,揭示了STAG2突变如何改变DNA的三维结构,从而促进AML的发展。  黏连蛋白与染色质架构  黏连蛋白复合体是维持细胞核内DNA三维结构的关键因子,它通过稳定染色质的空间架构,调控基因的表达与活性。黏连蛋白复合体的主要组成部分包括STAG1和STAG2两个非常相似的亚单位。在正常情况下,黏连蛋白复合体帮助DNA正确折叠,确保基因能够按照预定的方式进行表达和调控。然而,在AML患者中,STAG2亚单位经常出现突变,而STAG1的突变则极为罕见。这一差异引发了研究者的疑问:为何STAG2更容易发生突变?其突变又是如何影响黏连蛋白复合体的功能,进而促进白血病的发生?  STAG2突变与AML的发展  为了解答这一问题,研究团队对数百名AML患者的样本进行了深入分析,比较了携带或不携带黏连蛋白突变的AML患者样本中DNA空间结构的差异。研究结果显示,STAG2的突变会导致AML细胞中DNA结构的显著改变。这些改变不仅破坏了正常的基因调控机制,还导致某些关键基因的异常激活或沉默。这种基因表达的失衡,是推动AML发展的重要因素。  值得注意的是,尽管STAG1和STAG2在结构上非常相似,但STAG1的正常功能并不能弥补STAG2突变所引发的基因调控失常。这一发现进一步强调了STAG2在AML病理过程中的关键作用。  STAG2在造血干细胞发育中的作用  为了更全面地理解STAG2的功能,研究人员进一步研究了新生儿脐带血中的造血干细胞。这些干细胞是血液和免疫细胞的前体细胞,其正常发育对于维持机体的造血功能至关重要。研究发现,当STAG2在这些细胞中失活时,它们会失去正常发育的能力,保持在一种未成熟的状态,而这正是AML的典型特征。  相比之下,当STAG1失活时,造血干细胞的发育并未受到显著影响。这表明,尽管STAG1和STAG2在结构上相似,但它们在调控造血干细胞发育方面的功能却存在显著差异。STAG2的失活直接阻碍了这些细胞的正常分化,这一过程可能是AML发展的核心机制之一。  临床应用与未来展望  通过对STAG2在AML中的作用机制的深入研究,科学家们不仅揭示了这一蛋白质在DNA组织、基因调控和造血干细胞分化中的关键作用,还为AML的分子病理研究提供了新的视角。更为重要的是,这一研究结果有望为AML的诊断和治疗开辟新的路径。  STAG2的突变可以作为AML的潜在生物标志物,用于早期诊断。此外,针对STAG2突变所引发的基因调控失常,开发特异性的靶向治疗药物,也有望成为未来AML治疗的重要策略。通过恢复STAG2的正常功能,或阻断其突变导致的异常基因表达,科学家们或许能够显著改善AML患者的治疗预后。  结论  STAG2作为黏连蛋白复合体的重要组成部分,在维持细胞核内DNA的三维结构和基因表达调控中扮演着至关重要的角色。其在AML中的突变,不仅揭示了该蛋白质在造血干细胞发育中的关键作用,还为AML的诊断和治疗提供了新的靶点。未来,随着对STAG2功能和机制研究的深入,针对其突变的靶向治疗或许将成为攻克AML的一大突破口。
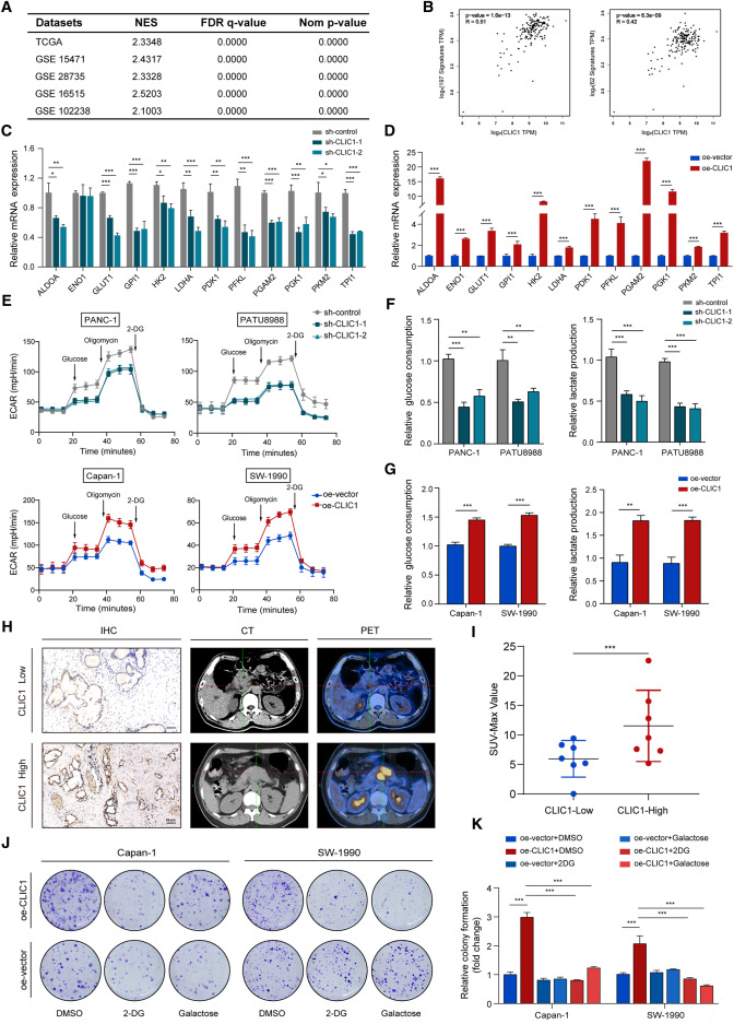
基质硬度与瓦博格效应的关键联结:CLIC1在胰腺导管腺癌中的作用新发现

基质硬度与瓦博格效应的关键联结:CLIC1在胰腺导管腺癌中的作用新发现

  2024年8月17日,上海交通大学的研究团队在著名期刊《Cell Reports》上发表了一篇题为“A CLIC1 network coordinates matrix stiffness and the Warburg effect to promote tumor growth in pancreatic cancer”的研究论文。这项研究通过临床数据、细胞实验和生物信息学分析,深入探讨了CLIC1(溶酶体膜相关蛋白1)在胰腺导管腺癌(PDAC)中的关键作用,尤其是其在基质刚度与瓦博格效应(Warburg effect)之间的联系。研究发现,CLIC1不仅促进了糖酵解代谢,推动了肿瘤的增殖,而且通过ROS/HIF1α信号通路增强了瓦博格效应,为未来PDAC的靶向治疗提供了新的方向。  背景:ECM和瓦博格效应在胰腺癌中的作用  细胞外基质(ECM)是肿瘤微环境中最重要的非细胞成分,其在维持肿瘤组织结构、传递生物化学信号以及调节肿瘤细胞生物学特性方面起着至关重要的作用。胰腺导管腺癌(PDAC)是一种以高纤维化和基质丰富为特征的恶性肿瘤,ECM的异常硬化在PDAC的进展中扮演了关键角色。由于ECM的致密性和刚度,PDAC的肿瘤微环境(TME)变得更加恶劣,不仅阻碍了药物的有效输送,还导致肿瘤细胞处于缺氧状态,进一步抑制了免疫反应。这些特征加剧了肿瘤的恶性进展,使PDAC成为一种预后极差的疾病。  瓦博格效应是指肿瘤细胞在充足氧气供应的情况下,仍然依赖糖酵解而非氧化磷酸化获取能量的现象。这一代谢特征在PDAC中尤为显著,成为肿瘤细胞生存和增殖的重要驱动力。然而,瓦博格效应的调节因子及其与ECM硬度之间的关系仍未完全阐明。  研究发现:CLIC1与瓦博格效应的关联  研究团队通过基因集富集分析(GSEA)发现,CLIC1与糖酵解途径之间存在密切联系。在高CLIC1表达的PDAC样本中,HALLMARK_GLYCOLYSIS通路显著富集,进一步证实了CLIC1在PDAC糖酵解中的关键作用。通过TCGA数据库的基因相关性分析,研究人员发现CLIC1与多个糖酵解标志物之间存在显著的正相关。  为了深入探讨CLIC1在瓦博格效应中的作用,研究人员进行了多项实验。首先,通过qPCR检测,发现CLIC1的遗传修饰显著影响了葡萄糖转运蛋白及多种糖酵解成分的mRNA表达。此外,CLIC1的敲低实验显示,细胞外酸化率显著降低,而CLIC1过表达则相反,增加了糖酵解水平。这些实验结果强烈支持了CLIC1通过调控糖酵解代谢来促进PDAC细胞增殖的假设。  在进一步的研究中,研究人员使用了糖酵解抑制剂(如2-DG和乳糖)来检测CLIC1在克隆形成能力中的作用。他们发现,抑制糖酵解显著削弱了CLIC1促进的克隆形成能力,证明CLIC1在有氧糖酵解中的促进作用是肿瘤细胞增殖的关键因素。  机制解析:CLIC1通过ROS/HIF1α信号通路增强瓦博格效应  研究还揭示了CLIC1通过ROS(活性氧簇)/HIF1α信号通路在PDAC中发挥作用的具体机制。具体来说,CLIC1通过抑制ROS的羟化反应,增强了HIF1α的稳定性,而HIF1α作为瓦博格效应的关键调节因子,进一步促进了糖酵解代谢,从而推动了肿瘤细胞的生长。  这一机制的揭示为理解CLIC1在PDAC中的作用提供了新的视角。研究结果表明,通过靶向CLIC1/ROS/HIF1α轴,可以有效抑制瓦博格效应,从而减缓或逆转PDAC的恶性进展。这为未来PDAC的治疗提供了新的靶点和干预策略。  研究意义与展望  这项研究揭示了CLIC1在PDAC中发挥的核心作用,尤其是在基质硬度与瓦博格效应之间的联结。研究结果不仅加深了对PDAC代谢重编程机制的理解,还为临床上开发新的治疗方案提供了理论基础。未来,通过靶向CLIC1及其相关的信号通路,有望为PDAC患者带来新的治疗希望,特别是在改善肿瘤微环境、抑制肿瘤代谢活性方面。  综上所述,这项研究的发现强调了同时处理肿瘤基质特性和代谢重组的重要性。CLIC1作为PDAC中的一个关键调节因子,正逐渐成为一个有前景的治疗干预点。随着进一步研究的深入,基于CLIC1的靶向治疗策略可能会为改善PDAC患者的预后提供新的可能性。

健康知道

查看更多>
Copyright © 2025 找药网 版权所有 粤ICP备2023040210号 网站地图
互联网药品服务资格证:(粤)-非经营性-2021-0532
本网站不销售任何药品,只做药品信息资讯展示
温馨提示:找药网所包含的说明书及药品知识仅供患者参考,服药细节请以当地医生建议为准,平台不提供任何医学建议。