疾病科普频道为您普及常见疾病症状、病因,介绍医院治疗费用,指导各科室挂号流程,让大众全面了解疾病相关的重要信息。
淋巴血管栓塞诱导肿瘤休眠的机制研究

淋巴血管栓塞诱导肿瘤休眠的机制研究

  癌症的休眠与复发是癌症生物学研究中的重要且复杂的问题。近年来,研究人员逐渐认识到,肿瘤的局部复发和全身性复发往往源自于癌细胞在体内的微转移,特别是来源于淋巴血管的肿瘤栓塞。肿瘤休眠的过程,通常被认为是一种癌细胞处于“静止状态”的现象,这些休眠细胞在潜伏多年后可能会被重新激活,从而导致癌症的复发。然而,肿瘤休眠的机制依然是一个未解之谜。近日,美国玛雅医学院的研究团队在《Oncotarget》期刊上发表的研究成果提供了新的视角,揭示了淋巴血管栓塞可能是引发肿瘤休眠的关键因素。  淋巴血管栓塞与肿瘤休眠的关系  在这项研究中,研究人员通过分析乳腺癌的患者来源的类器官和肿瘤样本,发现肿瘤休眠与淋巴血管中形成的肿瘤栓塞密切相关。肿瘤栓塞是由肿瘤细胞簇形成的,这些细胞簇能够从原发肿瘤中脱离,并通过血液循环传播到身体的其他部位。研究表明,这些肿瘤栓塞能够保持一种不活跃的状态,有时甚至能持续多年。在这个过程中,癌细胞并不会立即扩展或生长,而是进入一种“静止”状态,直到某些特定的信号或环境因素触发其重新苏醒,导致癌症的复发。  这一研究首次提出,癌细胞的休眠过程可能是由这些肿瘤栓塞中的细胞簇通过一系列特定的生物学变化启动的。这些变化包括mTOR(机械靶标雷帕霉素)活性的降低和E-钙粘蛋白(参与细胞粘附的分子)结构的改变。这些分子变化主要受PI3K信号通路的调节。PI3K信号通路在细胞生长、代谢调控和细胞存活中扮演重要角色,它的改变可能是癌细胞进入休眠状态的关键步骤。  mTOR和E-钙粘蛋白在肿瘤休眠中的作用  mTOR是一种关键的代谢调节子,通常在细胞的增殖和生长中发挥重要作用。研究发现,mTOR活性的降低能够促进肿瘤细胞的休眠。具体而言,mTOR的抑制能够减缓细胞代谢,并通过降低细胞的增殖能力,使癌细胞进入“静止”状态。这一发现揭示了mTOR作为肿瘤休眠的重要调节因子的角色,进一步证明了代谢调控在肿瘤休眠中的重要性。  另外,E-钙粘蛋白是一种参与细胞间粘附的分子,它在维持细胞结构和组织稳定性方面起着关键作用。研究表明,E-钙粘蛋白的结构变化与癌细胞的迁移、浸润及转移密切相关。在肿瘤休眠过程中,E-钙粘蛋白的结构变化可能使得癌细胞更容易形成栓塞,并保持这种静止状态。这一机制的揭示为理解癌细胞如何保持休眠状态提供了新的思路,同时也为开发新的治疗策略提供了潜在的靶点。  PI3K通路在肿瘤休眠中的作用  PI3K通路是细胞生长和存活的主要调节途径之一。研究发现,在肿瘤栓塞形成过程中,PI3K通路发挥了至关重要的作用。该通路通过调节mTOR的活性和E-钙粘蛋白的变化,推动癌细胞进入休眠状态。因此,PI3K通路不仅是肿瘤细胞增殖和转移的重要调控因子,而且也是肿瘤休眠的关键调节者。  这些发现表明,PI3K通路的活性不仅与肿瘤细胞的生长和转移相关,还可能与癌细胞的休眠机制密切相关。通过靶向PI3K通路或调节其下游信号,可能能够抑制癌细胞的休眠,并减少癌症的复发。  研究的临床意义与未来展望  本研究的结果为癌症的休眠机制提供了新的见解,尤其是淋巴血管肿瘤栓塞在肿瘤休眠中的潜在作用。通过深入研究肿瘤栓塞中的分子变化,特别是mTOR、E-钙粘蛋白和PI3K通路的作用,未来可能开发出新的治疗策略,针对这些关键通路来维持癌细胞的休眠状态,从而减少癌症的复发风险。  此外,靶向这些分子通路的治疗方法可能不仅能有效抑制癌细胞的活跃生长,还能通过维持肿瘤细胞的休眠状态,延缓或阻止癌症的复发。未来的研究可以进一步探索这些分子在不同类型癌症中的作用机制,特别是在乳腺癌、肺癌等常见癌症中的应用前景。  总之,淋巴血管肿瘤栓塞作为诱发癌症休眠的重要因素,提供了一个新的研究方向。通过靶向这些休眠机制,可能为癌症的治疗和预防提供新的方法。这一研究为未来癌症的治疗策略提供了新的理论依据,并为癌症患者的长期预后改善开辟了新的希望。
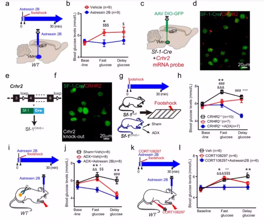
下丘脑-交感神经-肝脏轴在压力诱导葡萄糖释放中的关键作用

下丘脑-交感神经-肝脏轴在压力诱导葡萄糖释放中的关键作用

  在动物的应激反应中,快速的葡萄糖供给是维持生存所必需的,特别是在面临压力时,机体需要迅速获取能量以应对潜在的威胁。传统上,压力诱导的葡萄糖释放被认为是通过下丘脑-垂体-肾上腺(HPA)轴或交感-肾上腺-髓质(SMA)轴进行调控,这两种途径均依赖肾上腺素的分泌。然而,这些机制往往表现出较明显的时间延迟,这与机体在短时间内急需葡萄糖的需求存在矛盾。最近,来自中国科学技术大学等机构的研究人员在《Nature Communications》上发表的一项研究揭示了一种肾上腺独立的途径——下丘脑-交感神经-肝脏轴(HSL轴),并证实其在压力诱导的葡萄糖释放中起着关键作用。  传统压力反应的葡萄糖释放机制  应激反应是机体为应对外部威胁或挑战而产生的一系列生理反应。在这些反应中,葡萄糖的快速释放至关重要,因为葡萄糖是机体在应激状态下所需的能量来源。经典的理论认为,压力诱导的葡萄糖释放主要通过HPA轴或SMA轴来调控。在HPA轴中,压力信号通过下丘脑促进促肾上腺皮质激素(ACTH)分泌,进而刺激肾上腺分泌皮质醇,促进肝脏中的糖异生过程,释放葡萄糖。而在SMA轴中,交感神经激活肾上腺髓质分泌肾上腺素,从而调节糖代谢。  尽管这两种机制为机体提供了应对压力的能力,但它们存在一个共同的局限:两者的激活需要一定的时间,通常会有明显的延迟,而这种延迟与机体对迅速释放葡萄糖的需求是不匹配的。因此,研究者开始探索是否存在一种更加快速的葡萄糖释放途径。  下丘脑-交感神经-肝脏轴:一种新的葡萄糖调节通路  为了解决这一问题,研究人员重点关注下丘脑中与压力反应相关的神经元。通过病毒追踪和光遗传学操控技术,研究人员发现下丘脑室旁核(PVN)中的促肾上腺皮质激素释放激素(CRH)神经元在调节压力引起的葡萄糖释放中起着重要作用。研究表明,当激活这些CRH神经元时,小鼠体内的葡萄糖水平迅速上升,证明了下丘脑CRH神经元在压力诱导的葡萄糖释放中的关键作用。  进一步研究发现,CRH受体,尤其是CRH受体亚型2(CRHR2),在葡萄糖调节中发挥了重要作用。通过使用CRH受体拮抗剂和基因敲除模型,研究人员确认了CRHR2的激活对压力诱导的葡萄糖调节至关重要。这表明,CRHR2不仅在下丘脑中起作用,还可能通过其他途径调节全身葡萄糖水平。  交感神经在肝脏中的作用  在进一步的实验中,研究者着重研究了交感神经在葡萄糖调节中的角色。通过激活腹内侧下丘脑(VMH)中的CRHR2受体,研究人员发现,CRHR2能够接受来自下丘脑CRH神经元的投射,并通过交感神经调节肝脏中的糖异生过程。肝脏作为葡萄糖代谢的关键器官,其糖异生能力直接影响葡萄糖的释放速度和量。  通过这一神经-交感-肝脏轴,机体能够在应激状态下迅速释放葡萄糖,且这一过程不依赖肾上腺的激活。因此,研究人员揭示了HSL轴作为一种快速响应途径,能够在压力诱导的葡萄糖释放过程中发挥重要作用。  肾上腺依赖与非依赖机制的时间窗口差异  通过比较肾上腺依赖和肾上腺非依赖机制的时间窗口,研究人员得出结论:压力引起的葡萄糖释放有两个阶段。第一阶段是快速阶段,由HSL轴介导,能够在短时间内迅速提供葡萄糖,以应对急性压力。而第二阶段则是延迟阶段,由肾上腺素调节,负责维持长期的葡萄糖供给。因此,HSL轴提供了一种更为快速、直接的葡萄糖释放机制,而肾上腺则负责维持持续的葡萄糖供应。  研究意义与展望  这项研究不仅为我们揭示了下丘脑-交感神经-肝脏轴在应激反应中的重要作用,也为理解压力诱导的葡萄糖释放提供了新的视角。与传统的HPA轴和SMA轴不同,HSL轴通过调节交感神经和肝脏的糖异生,能够在没有肾上腺激素参与的情况下,迅速响应应激需求。这一发现可能为未来针对压力引发的代谢紊乱(如应激性高血糖)的治疗提供新的靶点。  未来的研究可以进一步探索HSL轴在不同类型压力下的作用机制,并考察其在不同物种中的普遍性。此外,深入研究CRH受体和交感神经如何精确调控肝脏糖代谢,也可能为糖尿病等代谢性疾病的治疗提供新的思路。总之,这一研究为我们理解压力调节机制和糖代谢提供了新的线索,并为探索应激相关疾病的治疗策略奠定了基础。
促氧化剂甲萘醌有望减缓前列腺癌进展:来自多伦多病童医院的最新研究

促氧化剂甲萘醌有望减缓前列腺癌进展:来自多伦多病童医院的最新研究

  前列腺癌是全球男性健康的第二大常见癌症,每年大约有150万新病例。然而,尽管现有的治疗方法对局部前列腺癌有一定疗效,转移性前列腺癌依然难以治愈,成为医学研究的重大挑战。近日,来自加拿大多伦多病童医院的科学家们通过联合研究发现,合成性维生素K前体,或称促氧化剂甲萘醌(menadione),可能有助于减缓实验室小鼠模型中前列腺癌的进展。这一发现为未来的癌症治疗研究提供了新的视角和潜在的治疗路径。  前列腺癌的挑战与研究背景  前列腺癌在男性中极为常见,尤其是随着年龄的增长,发病率显著上升。尽管该病的进展较为缓慢,很多患者在早期并不需要治疗,但一部分前列腺癌患者的病情可能会迅速恶化,且对现有疗法表现出耐药性。这使得前列腺癌的治疗成为一项复杂且充满挑战的任务。研究者已经意识到,癌细胞的生长不仅受到基因突变的驱动,还可能与细胞内的代谢过程密切相关。  过去的研究表明,抗氧化剂有可能对前列腺癌的进展产生一定影响。例如,维生素E被认为是一种有效的抗氧化剂,能够减少自由基的积累并保护细胞免受氧化损伤。然而,早期的临床试验结果表明,维生素E的补充并未能有效减缓前列腺癌的进展,甚至有数据显示,它可能促进了某些病例中前列腺癌的扩展。基于这些发现,科学家们开始重新审视氧化过程的角色,转而探索促氧化剂是否能够对抗癌症的进展。  甲萘醌:从抗氧化剂到促氧化剂的逆转探索  研究人员的最新研究聚焦于甲萘醌,这是一种合成的维生素K前体,通常被称为K3。甲萘醌不同于传统的抗氧化剂,它是一种促氧化剂,能够通过增强氧化压力来抑制癌细胞的生长。在之前的研究中,科学家们已发现,甲萘醌能够有效调节细胞内的脂质代谢,特别是通过剔除癌细胞所必需的脂质PI(3)P,进而导致癌细胞的死亡。  在这项研究中,科学家们将甲萘醌应用于小鼠模型,以测试其是否能够减缓前列腺癌的进展。研究结果显示,甲萘醌能够显著减缓前列腺癌细胞的增殖,这一效果通过干扰癌细胞的脂质代谢实现。具体来说,甲萘醌能够有效抑制PI(3)P的生成,这是一种与细胞增殖和存活密切相关的脂质。通过这一机制,甲萘醌剥夺了癌细胞自我繁殖所需的必需脂质,导致癌细胞自我分裂受阻,进而减缓了疾病的进展。  研究人员表示,这一发现对于前列腺癌的治疗具有重要意义。与传统的抗氧化剂不同,甲萘醌作为促氧化剂,通过增强氧化压力,能够对癌细胞产生更为直接的抑制作用。这一发现为开发新的癌症治疗策略提供了新的思路,尤其是对于那些耐药性强、病情进展迅速的前列腺癌患者。  研究中的挑战与未来展望  尽管甲萘醌在小鼠模型中表现出显著的治疗效果,研究人员也指出,未来仍需进行大量的研究,以确定该疗法在临床应用中的安全性和有效性。特别是,研究人员需要进一步确认甲萘醌是否会在小鼠体内引发副作用,尤其是长期使用下可能带来的负面影响。为了更好地理解甲萘醌的作用机制,未来的研究还将着重探讨其对人体前列腺癌细胞的影响,以评估其是否能够应用于临床治疗。  目前,前列腺癌的治疗仍面临许多挑战,特别是在转移性前列腺癌的治疗上。现有的治疗方法,如放疗、化疗和激素治疗,虽然对局部病灶有一定疗效,但对于晚期和转移性前列腺癌患者的效果较差。因此,探索新的治疗方法显得尤为迫切。甲萘醌的研究不仅为这一领域提供了新的研究方向,也可能成为未来前列腺癌治疗的新武器。  促氧化剂的潜力与癌症治疗的新前景  甲萘醌的研究为促氧化剂在癌症治疗中的应用提供了有力的证据。尽管目前的研究仍处于实验阶段,但这一发现表明,促氧化剂可能在未来的癌症治疗中发挥重要作用。与抗氧化剂的主要作用相对,促氧化剂通过增加氧化应激,能够有效抑制癌细胞的生长,甚至促使癌细胞死亡。这一研究方向可能为那些传统治疗方法难以奏效的晚期癌症患者带来新的希望。  未来,科学家们将继续探索甲萘醌及其他促氧化剂的治疗潜力,并通过临床试验验证其安全性和效果。同时,促氧化剂与其他疗法的联合使用,也可能成为一种更加有效的治疗策略,为前列腺癌以及其他类型癌症的治疗带来突破。  结论  总的来说,这项研究为前列腺癌的治疗提供了新的研究线索。通过测试促氧化剂甲萘醌的作用,研究人员发现它能够有效减缓前列腺癌的进展,为治疗这一顽固疾病提供了新的潜在路径。尽管目前的研究仍处于初期阶段,但其为癌症治疗提供的新思路和新策略无疑具有重要的学术和临床意义。未来,随着更多研究的深入,甲萘醌和其他促氧化剂有望成为癌症治疗的重要武器。
F-肌动蛋白积累引发大脑衰老并缩短健康寿命:基于果蝇模型的研究新发现

F-肌动蛋白积累引发大脑衰老并缩短健康寿命:基于果蝇模型的研究新发现

  近日,加州大学洛杉矶分校的研究人员在《Nature Communications》期刊上发表了题为“Accumulation of F-actin drives brain aging and limits healthspan in Drosophila”的研究论文。该研究表明,过量的F-肌动蛋白(F-actin)积累是大脑衰老的一个重要标志,并会导致大脑功能衰退,从而限制健康寿命。而针对性地抑制F-肌动蛋白则有助于延缓大脑衰老,甚至可以逆转衰老过程。该发现为探索延缓大脑衰老、延长健康寿命的干预措施提供了新的思路。  F-肌动蛋白与大脑衰老的关系  随着年龄的增长,细胞内的受损蛋白质和功能受损的线粒体逐渐积累,已被认为是衰老的特征之一。自噬(Autophagy)是细胞清除受损蛋白质、脂质和细胞器等废物的主要途径,确保细胞内环境的稳定。然而,越来越多的研究表明,自噬功能会随着年龄的增加而衰退,这一现象在包括大脑在内的多种组织中尤为明显。此外,线粒体自噬功能也在老化的神经元中受到损害。研究显示,激活衰老细胞中的自噬或线粒体自噬可以延长某些模式生物的寿命,表明自噬功能的衰退与大脑老化密切相关,进而限制健康寿命。  肌动蛋白细胞骨架的动态性在自噬的各个阶段中都扮演着重要角色。例如,在溶酶体与自噬体融合的过程中,肌动蛋白促进了自噬体的转运。因此,肌动蛋白的动态调控对自噬过程至关重要。之前的研究表明,在果蝇帕金森病模型中,过量的F-肌动蛋白会抑制自噬功能。尽管如此,肌动蛋白动态、自噬与大脑衰老之间的具体相互关系仍未得到充分探讨。  果蝇模型揭示F-肌动蛋白在大脑衰老中的作用  为了深入研究F-肌动蛋白在大脑衰老中的作用,研究团队使用了果蝇模型。研究人员发现,随着果蝇的衰老,大脑中F-肌动蛋白的水平显著增加,并形成了富含F-肌动蛋白的特殊结构——杆状结构,而这种结构在年轻果蝇的大脑中并不存在。此外,衰老果蝇的大脑中F-肌动蛋白的增加与果蝇健康状态的下降密切相关。进一步的研究发现,经过饮食限制(dietary restriction)或雷帕霉素(rapamycin)治疗后,衰老果蝇大脑中的F-肌动蛋白水平有所下降。  为了确认F-肌动蛋白的积累是否与大脑衰老存在因果关系,研究团队设计了多种针对神经元肌动蛋白动态的干预措施。这些干预措施能够有效减缓大脑衰老过程,并延长果蝇的健康寿命。例如,通过特异性抑制果蝇神经元中的Fhos基因(该基因编码的蛋白促进肌动蛋白微丝的形成),可以有效改善老年果蝇的认知功能,同时显著延长其健康寿命,延长幅度达到25%-30%。  F-肌动蛋白积累导致自噬功能受损  在深入的实验分析中,研究团队通过遗传学和药理学手段进一步验证,过量的F-肌动蛋白会影响衰老大脑中的自噬功能,并导致功能失常的线粒体积累。具体来说,研究人员发现F-肌动蛋白的聚合会妨碍溶酶体与自噬体的融合,从而导致自噬活性的减弱。此外,线粒体自噬也受到抑制,造成受损线粒体无法及时清除,进而加速了神经元功能的衰退。这些结果表明,F-肌动蛋白的积累不仅影响自噬功能,还会加剧大脑老化的进程。  逆转大脑自噬功能障碍的干预措施  为探索逆转大脑衰老的方法,研究人员为衰老果蝇注射了一种破坏肌动蛋白聚合的药物。这种药物可以有效破坏过量F-肌动蛋白的积累,从而恢复大脑的自噬功能。注射该药物的衰老果蝇表现出更好的认知能力和较强的抗衰老能力。研究表明,通过破坏F-肌动蛋白的聚合过程,可以改善大脑自噬功能障碍,从而延缓神经元老化,显著改善认知能力。  F-肌动蛋白动态调节在神经元自噬功能中的关键作用  在进一步实验中,研究团队发现,在大脑衰老过程中恢复自噬功能对F-肌动蛋白动态调节的神经保护效果至关重要。实验表明,如果不能恢复衰老大脑中的自噬功能,F-肌动蛋白的调节作用将失去其神经保护效应。这一发现突显了自噬过程在神经元中对抗衰老的重要性,同时也显示了针对自噬功能和肌动蛋白动态的双重干预在延长健康寿命中的潜在应用价值。  研究意义与未来方向  综上所述,该研究表明,神经元中F-肌动蛋白的动态紊乱是大脑衰老的重要特征之一。通过靶向F-肌动蛋白的动态调节,研究人员成功恢复了衰老大脑的自噬活动,改善了认知能力,并延长了果蝇的健康寿命。这项研究不仅揭示了F-肌动蛋白积累在大脑衰老中的重要作用,还提出了一种有效的干预措施,即通过调节F-肌动蛋白的动态性来延缓大脑老化并改善健康寿命。  该研究为未来的抗衰老治疗提供了新的思路和靶点。通过进一步深入研究肌动蛋白动态和自噬功能之间的关系,科学家或能开发出适用于人类的药物,以延缓大脑老化、提高生活质量。未来的研究或许可以探索如何在不影响正常生理功能的情况下调控F-肌动蛋白水平,从而为抗衰老和神经退行性疾病的治疗带来新的希望。
健康膳食模式的蛋白组学特征谱与慢性疾病及死亡风险的关联研究

健康膳食模式的蛋白组学特征谱与慢性疾病及死亡风险的关联研究

  近日,华中科技大学公共卫生学院刘刚教授团队(博士研究生朱凯、李睿为共同第一作者)在《Nature Food》上发表了一项重要研究,题为“Proteomic signatures of healthy dietary patterns are associated with lower risks of major chronic diseases and mortality”。该研究深入探讨了八种健康膳食模式的蛋白组学特征谱,并发现这些特征谱与糖尿病、心血管疾病等常见慢性代谢性疾病以及死亡风险显著相关。研究成果为利用蛋白组学开展膳食营养精准评估提供了有力证据,也为理解膳食对代谢性疾病的影响机制提供了新思路。  构建八种健康膳食模式的蛋白组学特征谱  该研究设计了八种健康膳食模式,包括地中海膳食(MED)、替代健康膳食指数-2010(AHEI-2010)、终止高血压膳食(DASH)、地中海-DASH干预神经退行性病变膳食(MIND)、健康植物性膳食指数(hPDI)、抗炎膳食(rE-DII)、健康低碳膳食(HLCD)和健康低脂膳食(HLFD)。这些膳食模式涵盖了对心血管、代谢健康和抗炎等方面具有促进作用的多种膳食特征。研究团队通过分析参与者的膳食数据和蛋白组学数据,构建了这八种膳食模式的蛋白组学特征谱,以探索膳食模式与慢性疾病及死亡风险的关系。  研究样本与随访数据  本研究纳入了约2.2万名拥有膳食数据和蛋白组学数据的参与者,这些参与者经过了10.4到11.9年的中位随访期。在随访期内,共记录到627例糖尿病、3215例心血管疾病、309例痴呆症、640例慢性呼吸系统疾病、609例慢性肾病、1806例癌症及1585例死亡。这些数据为评估膳食模式与慢性疾病和死亡风险的关系提供了强有力的基础。  关键蛋白及其在慢性疾病中的中介作用  研究团队分析了2915种蛋白标志物,发现这些蛋白在不同膳食模式中的关联性不同。具体而言,与八种膳食模式显著相关的蛋白数量从595个到1177个不等。KEGG通路富集分析结果显示,这些蛋白主要集中在脂质代谢、动脉粥样硬化、免疫及炎症相关通路。此外,研究还识别出378种与所有八种膳食模式均显著相关的蛋白,这些蛋白与抗病毒通路、溶酶体、补体及凝血级联通路等关键生理过程密切相关。研究表明,膳食模式对体内蛋白组学的影响反映了膳食对代谢、免疫等系统的调节作用。  值得注意的是,研究发现了FSTL3等关键蛋白在多种健康膳食模式与常见慢性疾病之间发挥潜在的中介作用。这些蛋白在连接膳食模式与糖尿病、心血管疾病等代谢性疾病的关系中扮演重要角色,为揭示膳食影响慢性疾病发生的潜在生物机制提供了重要线索。  蛋白组学特征谱与慢性疾病及死亡风险的显著关联  研究发现,八种健康膳食模式的蛋白组学特征谱与多种慢性疾病及死亡风险显著相关。在校正了年龄、性别、生活方式等多种混杂因素后,这些膳食模式的蛋白组学特征谱与糖尿病、心血管疾病、慢性呼吸系统疾病、慢性肾脏疾病、癌症和死亡风险之间的关联依然显著。此外,进一步的分析显示,即使在调整了每种膳食模式的影响后,蛋白组学特征谱与疾病风险的关系仍然存在。这一结果证明了蛋白组学在评估膳食模式对健康影响中的潜力,为膳食对慢性疾病风险的调节机制提供了新视角。  健康膳食模式与预期寿命的关系  该研究还探讨了八种膳食模式及其对应蛋白组学特征谱对预期寿命的影响。研究结果显示,严格遵循八种健康膳食模式的个体预期寿命可延长0.35到3.80年,而在蛋白组学特征谱的分析中,预期寿命的延长幅度更大,达到了3.74到16.72年。这一发现表明,健康的膳食模式和其对应的蛋白组学特征谱在促进健康长寿方面具有显著作用。  膳食模式影响慢性疾病的潜在机制  通过分析膳食模式的蛋白组学特征谱,研究团队揭示了膳食模式影响慢性疾病的潜在机制。研究发现,健康膳食模式通过调节特定蛋白(如FSTL3)来改善脂质代谢、减少动脉粥样硬化、调控免疫系统等,进而降低慢性代谢性疾病的发生风险。这些发现为精准营养干预和个性化膳食指导提供了科学依据,也为未来慢性疾病的预防和管理提供了新的研究方向。  结论  综上所述,该研究通过结合膳食数据和蛋白组学数据,首次明确了八种健康膳食模式的蛋白组学特征谱,并验证了这些特征谱与糖尿病、心血管疾病、癌症等慢性代谢性疾病以及死亡风险之间的显著关联。研究表明,蛋白组学分析可以成为膳食营养精准评估的有效工具,为解析膳食因素对慢性疾病的潜在影响机制提供了全新视角。这些成果不仅为膳食影响慢性疾病的机制研究提供了重要启示,也为改善人类健康、延长寿命提供了科学依据。
面部情感识别的遗传机制与神经基础:低空间频率与高空间频率的分工

面部情感识别的遗传机制与神经基础:低空间频率与高空间频率的分工

  近年来,随着人口老龄化的加剧,骨关节炎(Osteoarthritis,OA)成为一种日益严重的公共健康问题。据统计,我国OA患者已超过1.3亿人,且随着年龄的增长,患病率仍在上升。骨关节炎的病理机制复杂,涉及到关节软骨的退化和软骨下骨的重塑,其中破骨细胞介导的软骨下骨异常重塑是其重要特征之一。尽管当前关于OA的研究已有不少进展,但在破骨细胞的调控机制方面,仍然存在许多未解之谜。近期,南方医科大学第三附属医院和基础医学院的研究团队,通过一项创新性研究,揭示了破骨细胞前体中RANKL-UCHL1-sCD13负反馈环路在骨关节炎中的作用,提供了一个新的理解和潜在的治疗靶点。  RANKL-UCHL1-sCD13负反馈环路的发现  研究团队首先利用去泛素酶基因微阵列芯片技术,对OA患者和非OA患者的软骨下骨样本进行了对比分析。结果表明,泛素羧基末端水解酶L1(UCHL1)在OA患者软骨下骨的破骨细胞中表达显著增加。为了进一步验证这一发现,研究人员构建了髓系特异性UCHL1敲除小鼠,并在此基础上建立了OA模型。结果发现,敲除UCHL1后,小鼠关节软骨下骨中破骨细胞的形成被显著抑制,骨关节炎的进展也得到了延缓。  进一步的分子机制研究揭示,RANKL(核因子κB受体活化因子配体)信号通路的激活在破骨细胞前体中起到了关键作用。RANKL信号通过激活丝裂原活化蛋白激酶(MAPK)通路,增加了UCHL1的表达。UCHL1在此过程中通过去泛素化作用,抑制了CD13的降解,促使可溶性CD13(sCD13)的释放。而增多的sCD13则可以反过来抑制MAPK通路的活性,从而形成了一个复杂的负反馈环路:RANKL-MAPK-UCHL1-sCD13-MAPK。  负反馈环路的生物学意义  RANKL-MAPK-UCHL1-sCD13负反馈环路的作用机制十分精细,展示了破骨细胞形成的多重调控。具体来说,RANKL的激活通过MAPK通路促进UCHL1的表达,UCHL1又通过去泛素化作用抑制了CD13的降解,进而促进了sCD13的释放。而sCD13的增加则能够抑制MAPK通路的进一步活化,减缓破骨细胞的形成。这个负反馈机制不仅限制了破骨细胞的过度增生,还通过调节破骨细胞的功能,延缓了骨关节炎的进程。  这一发现具有重要的临床意义。破骨细胞在OA的发病机制中扮演着重要角色,过多的破骨细胞不仅加速了软骨下骨的重塑,还进一步加剧了关节软骨的退化,推动了OA的进展。因此,抑制破骨细胞的形成和功能成为了OA治疗的一个重要方向。RANKL-UCHL1-sCD13负反馈环路的发现,为这一目标提供了新的分子靶点。通过调控这一负反馈环路,有可能在OA的早期阶段进行干预,防止或延缓关节损伤的进一步加重。  临床应用的潜力  该研究为临床上骨关节炎的早期干预提供了一个潜在的治疗靶点。未来,基于该研究的机制,可以开发出新的药物或治疗策略,帮助临床医生更有效地干预OA的早期阶段,减缓其进展。目前,许多治疗骨关节炎的药物都聚焦于减轻症状,如缓解疼痛和炎症,但对于病理进程的根本干预仍然处于探索阶段。因此,基于RANKL-UCHL1-sCD13负反馈环路的研究,有望成为骨关节炎治疗的一个新方向。  此外,UCHL1和sCD13的变化可以作为OA早期诊断的潜在生物标志物。通过监测这些分子水平的变化,有可能在OA临床症状明显之前,及时发现病变,从而为治疗提供更长的干预时间窗口。  结语  总的来说,南方医科大学第三附属医院和基础医学院的研究团队通过深入探讨破骨细胞形成的分子机制,发现了RANKL-UCHL1-sCD13负反馈环路在骨关节炎中的关键作用。该研究不仅为我们揭示了骨关节炎的发病机制,还为临床治疗提供了新的靶点和干预思路。未来,基于这一机制的药物研发和早期诊断方法的创新,有望为骨关节炎的治疗开辟新的道路,改善广大OA患者的生活质量。  4o  您说:  面部情感识别是人类重要的社交能力。这一能力让我们能够迅速而准确地识别他人的基本情感如快乐、恐惧等。而这种社交能力在自闭症谱系障碍等社会认知障碍中常常受到影响。尽管面部情感识别在社交互动中具有重要作用,但起源尚不明确。 近日,为探讨这一能力的遗传性及其在灵长类动物大脑中的内在机制,中国科学院心理研究所蒋毅团队联合深圳先进技术研究院戴辑团队,通过人类双生子设计,利用行为、功能核磁共振成像,结合猕猴在体电生理记录,跨物种地研究了面部情绪感知的遗传性和神经基础,深化了对于情绪感知双通道模型的认知,阐明了灵长类情绪脑的起源与功能发展。 该研究采用经典的双生子设计,探讨人类面部情感识别能力的遗传和环境影响。双生子分为同卵和异卵两类,分别具备100%和50%的基因相似度,因而是研究遗传作用的理想对象。实验中,研究人员通过让志愿者观察包含不同空间频率信息的情绪面孔发现,遗传因素调控面部情绪知觉中的低空间频率加工,而高空间频率(HSF)加工则主要受环境影响。这一发现提出了遗传与环境在面部情感识别中的不同作用,提示了低空间频率和高空间频率可能具有不同的处理机制。 研究发现,低空间频率主要涉及面部情感的整体特征,而高空间频率则关注细节和变化。研究进一步通过fMRI发现,低空间频率的情感识别与杏仁核的功能具有遗传关联,而高空间频率则不存在这种关联。这表明低空间频率和高空间频率在面部情感识别中具有不同的神经基础,反映了它们在情感处理过程中的功能分工。研究通过对猕猴杏仁核进行在体的单细胞记录发现,杏仁核存在加工低空间频率和高空间频率的不同的神经元,证实了低空间频率和高空间频率在面部情感感知中的区别。 该研究提供了面部情感识别中低空间频率和高空间频率处理的遗传和神经证据,表明低空间频率的识别能力主要通过进化获得且受先天和遗传模块的调控,而高空间频率的能力则在成长过程中通过学习获得。这一发现为“先天与后天”之争提供了新视角,强调了面部情感识别能力的复杂性。 该研究揭示了低空间频率情感识别能力的遗传特性,为寻找社会认知障碍的内表型提供了线索。同时,研究面部情感识别的遗传机制和神经基础,将有助于更深入地探讨这些障碍的成因和相关治疗方法。 面部情感识别能力既受到遗传因素的影响又受到环境的影响。低空间频率和高空间频率的处理机制在情感识别中有着明显分工,而遗传学和神经科学的结合揭示了这一能力的复杂起源。这些发现帮助研究人员探讨人类社交行为的基础,为研究和干预社会认知障碍提供了新方向。 相关研究成果在线发表在《国家科学评论》(National Science Review)上。研究工作得到科技创新-2030重大项目、国家自然科学基金、中国科学院相关项目以及广东省、深圳市等的支持。根据上述原创文章,求字数八百字以上,相似度不超过百分之六十,附标题,用中文回答  ChatGPT 说:  ChatGPT  面部情感识别的遗传机制与神经基础:低空间频率与高空间频率的分工  面部情感识别是人类社会交往中的重要能力,能够帮助我们迅速且准确地解读他人的情绪,如快乐、愤怒、恐惧等,这对于建立有效的社交关系至关重要。然而,尽管这一能力在正常的社会交往中起着重要作用,其神经基础和遗传机制仍然未完全明确。近期,中国科学院心理研究所蒋毅团队与深圳先进技术研究院戴辑团队联合开展的一项研究,通过双生子设计与猕猴在体电生理记录的跨物种研究,深入探讨了面部情感识别的遗传性及其在灵长类动物大脑中的神经机制,为理解这一能力的起源与功能提供了新的视角。  双生子设计揭示遗传与环境的不同作用  为了研究人类面部情感识别能力的遗传性,研究人员采用了经典的双生子设计,将研究对象分为同卵双生子和异卵双生子两类。由于同卵双生子基因相似度为100%,而异卵双生子基因相似度为50%,这使得双生子设计成为探讨遗传与环境在某一能力中作用的理想方法。  在实验中,研究人员要求志愿者观察包含不同空间频率信息的情绪面孔,发现遗传因素主要调控面部情绪识别中的低空间频率加工,而高空间频率加工则主要受到环境因素的影响。这一发现暗示了低空间频率和高空间频率在面部情感识别中的处理机制可能是不同的,并且它们分别受到遗传和环境的不同影响。  低空间频率与高空间频率的分工  研究进一步发现,低空间频率主要涉及面部情感的整体特征,如面部的轮廓、表情的基本形态,而高空间频率则更多地关注面部的细节和变化,如眼睛、嘴巴等部位的精细运动和表情的细微变化。这种差异在情感识别中具有重要意义,低空间频率通常是我们首先感知到的情感线索,而高空间频率则提供了更多的信息帮助我们更精确地理解他人的情感状态。  通过功能性磁共振成像(fMRI)技术,研究人员进一步揭示,低空间频率的情感识别与杏仁核的功能密切相关,且这一关联具有遗传性;而高空间频率的情感识别则与杏仁核的激活没有明显的遗传关联。这表明,低空间频率和高空间频率在面部情感识别中的神经基础不同,可能反映了它们在情感处理中的不同功能分工。  猕猴实验验证不同空间频率的神经元响应  为了进一步验证低空间频率与高空间频率在面部情感感知中的区别,研究团队使用了猕猴作为实验对象,并进行了在体的单细胞电生理记录。实验结果表明,猕猴杏仁核中的神经元对低空间频率和高空间频率的面部情感刺激存在不同的响应模式。部分神经元主要响应低空间频率信息,而另一些神经元则专门响应高空间频率信息。这一发现为低空间频率和高空间频率在情感识别中的分工提供了直接的神经证据。  先天与后天的相互作用  这项研究的重要发现之一是,低空间频率的面部情感识别能力具有较强的遗传性,且可能是通过进化获得的。这一能力受到先天基因的调控,因此在遗传上具有一定的固定性。而高空间频率的面部情感识别能力则更多依赖于环境因素,尤其是在个体成长过程中通过学习和经验的积累得到加强。  这一发现为“先天与后天”之争提供了新的视角。在面部情感识别这一能力上,先天和后天并非截然对立,而是相互作用、共同发挥作用。低空间频率的识别能力更多是由基因和遗传模块调控的,而高空间频率则是随着个体的成长和经验积累逐步获得的。  对社会认知障碍的启示  该研究不仅为我们提供了关于面部情感识别的遗传机制和神经基础的深入理解,还为社会认知障碍,尤其是自闭症谱系障碍(ASD)的研究提供了新的线索。社会认知障碍患者通常在面部情感识别上存在困难,而这项研究的发现表明,遗传和神经机制的异常可能是导致这一障碍的根本原因之一。通过研究低空间频率的遗传特性,研究人员可能能够发现与这些障碍相关的内在表型,为今后诊断和治疗社会认知障碍提供新的思路。  结语  总体而言,这项研究不仅揭示了面部情感识别能力的复杂遗传机制,还阐明了低空间频率和高空间频率在情感识别中的分工及其不同的神经基础。低空间频率的识别能力与遗传因素密切相关,而高空间频率的能力则在成长过程中通过环境和学习获得。这样的发现为理解面部情感识别的起源和发展提供了新的视角,也为研究和干预社会认知障碍提供了重要的科学依据。随着这一领域研究的深入,未来或许能开发出更加精准的诊断工具和治疗方法,帮助改善患有社会认知障碍的患者的生活质量。  相关研究成果已在线发表于《国家科学评论》期刊,并得到多个国家级项目和地方政府的资助支持。
RANKL-UCHL1-sCD13负反馈环路在骨关节炎中的作用机制研究

RANKL-UCHL1-sCD13负反馈环路在骨关节炎中的作用机制研究

  近年来,随着人口老龄化的加剧,骨关节炎(Osteoarthritis,OA)成为一种日益严重的公共健康问题。据统计,我国OA患者已超过1.3亿人,且随着年龄的增长,患病率仍在上升。骨关节炎的病理机制复杂,涉及到关节软骨的退化和软骨下骨的重塑,其中破骨细胞介导的软骨下骨异常重塑是其重要特征之一。尽管当前关于OA的研究已有不少进展,但在破骨细胞的调控机制方面,仍然存在许多未解之谜。近期,南方医科大学第三附属医院和基础医学院的研究团队,通过一项创新性研究,揭示了破骨细胞前体中RANKL-UCHL1-sCD13负反馈环路在骨关节炎中的作用,提供了一个新的理解和潜在的治疗靶点。  RANKL-UCHL1-sCD13负反馈环路的发现  研究团队首先利用去泛素酶基因微阵列芯片技术,对OA患者和非OA患者的软骨下骨样本进行了对比分析。结果表明,泛素羧基末端水解酶L1(UCHL1)在OA患者软骨下骨的破骨细胞中表达显著增加。为了进一步验证这一发现,研究人员构建了髓系特异性UCHL1敲除小鼠,并在此基础上建立了OA模型。结果发现,敲除UCHL1后,小鼠关节软骨下骨中破骨细胞的形成被显著抑制,骨关节炎的进展也得到了延缓。  进一步的分子机制研究揭示,RANKL(核因子κB受体活化因子配体)信号通路的激活在破骨细胞前体中起到了关键作用。RANKL信号通过激活丝裂原活化蛋白激酶(MAPK)通路,增加了UCHL1的表达。UCHL1在此过程中通过去泛素化作用,抑制了CD13的降解,促使可溶性CD13(sCD13)的释放。而增多的sCD13则可以反过来抑制MAPK通路的活性,从而形成了一个复杂的负反馈环路:RANKL-MAPK-UCHL1-sCD13-MAPK。  负反馈环路的生物学意义  RANKL-MAPK-UCHL1-sCD13负反馈环路的作用机制十分精细,展示了破骨细胞形成的多重调控。具体来说,RANKL的激活通过MAPK通路促进UCHL1的表达,UCHL1又通过去泛素化作用抑制了CD13的降解,进而促进了sCD13的释放。而sCD13的增加则能够抑制MAPK通路的进一步活化,减缓破骨细胞的形成。这个负反馈机制不仅限制了破骨细胞的过度增生,还通过调节破骨细胞的功能,延缓了骨关节炎的进程。  这一发现具有重要的临床意义。破骨细胞在OA的发病机制中扮演着重要角色,过多的破骨细胞不仅加速了软骨下骨的重塑,还进一步加剧了关节软骨的退化,推动了OA的进展。因此,抑制破骨细胞的形成和功能成为了OA治疗的一个重要方向。RANKL-UCHL1-sCD13负反馈环路的发现,为这一目标提供了新的分子靶点。通过调控这一负反馈环路,有可能在OA的早期阶段进行干预,防止或延缓关节损伤的进一步加重。  临床应用的潜力  该研究为临床上骨关节炎的早期干预提供了一个潜在的治疗靶点。未来,基于该研究的机制,可以开发出新的药物或治疗策略,帮助临床医生更有效地干预OA的早期阶段,减缓其进展。目前,许多治疗骨关节炎的药物都聚焦于减轻症状,如缓解疼痛和炎症,但对于病理进程的根本干预仍然处于探索阶段。因此,基于RANKL-UCHL1-sCD13负反馈环路的研究,有望成为骨关节炎治疗的一个新方向。  此外,UCHL1和sCD13的变化可以作为OA早期诊断的潜在生物标志物。通过监测这些分子水平的变化,有可能在OA临床症状明显之前,及时发现病变,从而为治疗提供更长的干预时间窗口。  结语  总的来说,南方医科大学第三附属医院和基础医学院的研究团队通过深入探讨破骨细胞形成的分子机制,发现了RANKL-UCHL1-sCD13负反馈环路在骨关节炎中的关键作用。该研究不仅为我们揭示了骨关节炎的发病机制,还为临床治疗提供了新的靶点和干预思路。未来,基于这一机制的药物研发和早期诊断方法的创新,有望为骨关节炎的治疗开辟新的道路,改善广大OA患者的生活质量。
免疫球蛋白G与衰老的关系:揭示免疫系统在衰老过程中的新角色

免疫球蛋白G与衰老的关系:揭示免疫系统在衰老过程中的新角色

  衰老是生物体不可避免的自然过程,涉及到多种生理变化,包括细胞功能的衰退、组织的退化和免疫系统的老化。近年来,随着对衰老机制的深入研究,科学家们发现,免疫系统在衰老过程中扮演了重要的角色。2024年11月4日,中国科学院等研究机构的团队在《Cell》期刊上发表了一项研究,揭示了免疫球蛋白G(IgG)与衰老之间的关系。研究表明,随着小鼠年龄的增长,IgG水平的升高加剧了多种器官的衰老过程,尤其是在一些衰老敏感的部位。这一发现为衰老研究提供了新的视角,也为未来抗衰老疗法的开发提供了可能的方向。  IgG水平的升高与衰老的关联  免疫球蛋白G(IgG)是体内最常见的一类抗体,主要负责抵抗细菌、病毒等病原的侵害。在健康的免疫反应中,IgG通过识别并中和外来物质,帮助机体保持免疫防御。然而,随着年龄的增长,免疫系统逐渐衰退,IgG的产生和分布也发生变化。研究者认为,这种变化可能对衰老进程产生影响,但具体机制一直不清楚。  在这项研究中,研究团队通过解剖不同年龄段的小鼠,分析了它们的多个器官组织,包括睾丸、淋巴结、小肠、肝脏、肺部、心脏、脊髓和大脑。他们的研究重点是衰老敏感的器官,尤其是那些在衰老过程中受到显著影响的部位。结果发现,随着小鼠年龄的增长,体内的IgG水平逐渐升高,并且这种升高与衰老过程的加剧密切相关。特别是,IgG的增加在大脑、心脏和肺部等重要器官中尤为显著。  IgG引发免疫细胞衰老的机制  在衰老过程中,细胞通常会进入一种叫做衰老前期(pre-senescence)的状态,这时细胞停止分裂,但仍然维持一定的生物学活性。衰老的细胞常常会释放出一系列被称为衰老相关分泌表型(SASP)物质,这些物质会引发炎症反应并加速组织的老化。以往的研究已经证明,免疫系统的异常激活与衰老密切相关,特别是在免疫细胞的功能下降时,衰老的进程会更为明显。  在本项研究中,作者发现,随着小鼠体内IgG水平的升高,这些免疫球蛋白开始激活小胶质细胞和巨噬细胞等免疫细胞的衰老前期状态。小胶质细胞是中枢神经系统中的主要免疫细胞,巨噬细胞则在多个器官的免疫防御中起着重要作用。这些免疫细胞的衰老不仅影响了免疫系统的功能,还加剧了器官组织的衰老。例如,在小鼠的大脑中,IgG的升高导致了小胶质细胞的过度活化,进而引发了神经炎症,导致大脑组织的衰老。  降低IgG水平可减缓衰老进程  基于这一发现,研究人员进一步尝试通过降低小鼠体内的IgG水平来观察其对衰老进程的影响。他们使用了一种方法来减少免疫系统中IgG的产生,并对比了实验组和对照组小鼠的衰老表现。结果显示,经过IgG水平降低处理的小鼠,相较于对照组,其衰老影响明显减轻,尤其是在组织的衰老程度和免疫细胞的功能恢复方面有所改善。具体来说,这些小鼠的器官组织,特别是大脑和心脏,显示出更少的炎症反应和更好的结构完整性。  这一实验结果为IgG与衰老之间的关系提供了有力的证据,并表明降低IgG水平可能是一种减缓衰老过程的有效方法。研究人员认为,如果这一机制在人类中也成立,那么通过靶向IgG产生的细胞,抑制其过度活化,可能成为一种有效的抗衰老治疗策略。  未来展望:抗衰老疗法的新方向  虽然这项研究仅限于小鼠模型,但其发现为人类衰老研究提供了新的思路。如果未来的研究能够验证这一机制在人类中的适用性,那么通过开发针对IgG生成的抑制性疗法,可能会成为抗衰老领域的重要突破。目前,已有一些药物能够抑制免疫系统中的过度反应,例如通过调节B细胞或特定免疫通路来降低IgG的生成。这些药物在一些自身免疫疾病中已经显示出一定的疗效,未来有望通过进一步的研发,将其应用到抗衰老治疗中。  此外,研究人员还提到,未来还需要进行更多的实验,特别是在人类模型中验证IgG与衰老的关系,探索其具体的作用机制。这不仅有助于深入理解衰老的生物学过程,还可能为老年疾病的治疗提供新的方向。尤其是在阿尔茨海默病、心血管疾病等与衰老密切相关的疾病中,调节免疫系统,特别是通过控制IgG的水平,可能成为治疗的有效途径。  结论  这项研究揭示了免疫球蛋白G(IgG)在衰老过程中的新角色,表明随着年龄的增长,IgG水平的升高可能加速组织衰老,特别是在免疫细胞衰老的背景下。通过降低IgG水平,衰老的影响可以得到减缓,这一发现为未来抗衰老疗法的开发提供了新的思路。未来,随着更多研究的展开,可能会出现以调节IgG为核心的抗衰老治疗方法,这将为延缓衰老过程和改善老年人群的生活质量带来新的希望。
基于透明质酸/海藻酸盐双网络水凝胶的肝癌类器官构建及其药物评估应用

基于透明质酸/海藻酸盐双网络水凝胶的肝癌类器官构建及其药物评估应用

  肝癌是全球范围内发病率较高且致死性强的恶性肿瘤之一。尽管近年来抗癌药物研发取得了一些进展,但由于临床前模型常常无法准确反映人体内的药物反应,肝癌药物研发的成功率仍然较低。传统的二维培养模型和动物模型通常存在与人体肿瘤微环境的差异,难以有效预测药物的临床效果。因此,发展具有更高模拟人体肿瘤微环境能力的肝癌类器官,成为一种新兴的药物筛选平台。近期,华东理工大学蔡海波教授团队在《国际生物大分子杂志》(Int J Biol Macromol)上发表了一项研究,设计了一种新型的透明质酸/海藻酸盐双网络水凝胶(HADR),用于构建肝癌类器官并评估其药物疗效。这项研究为肝癌药物筛选和疗效评估提供了新的思路和平台。  双网络水凝胶的设计与制备  水凝胶是一种具有高含水量且具有三维结构的生物材料,广泛应用于组织工程和药物递送系统。水凝胶的力学性能、粘弹性以及对细胞的适应性都与其所模拟的细胞外基质(ECM)有着密切的关系。研究表明,细胞外基质的机械信号对细胞的增殖、迁移及分化等过程起着至关重要的作用。为了优化水凝胶的物理力学性能,蔡海波团队设计了由透明质酸(HAMA)和海藻酸盐(SA)构成的双网络水凝胶,旨在更好地模拟肝脏的生理力学性能。  研究发现,通过引入不同浓度的海藻酸盐(SA)和透明质酸(HAMA),可以调节水凝胶的储能模量、损耗模量及刚性。特别是加入海藻酸盐后,水凝胶的压缩强度和模量显著提升,更加接近人体肝脏的力学性能。最终,研究团队选择了2%的HAMA和1%的SA比例制备水凝胶,以匹配肝脏组织的生理力学特性,为后续实验提供了稳定的基础。  细胞黏附与增殖的优化  细胞黏附是影响细胞命运的重要因素之一。为了提升水凝胶的细胞黏附性,研究人员引入了多巴胺(DMA)和细胞外基质受体配体RGD肽(c(RGDfC))等成分。多巴胺通过其酚羟基能够与细胞表面发生非特异性相互作用,从而增强水凝胶的细胞黏附性能。实验结果显示,相较于透明质酸水凝胶,DMA改性的水凝胶能够显著提高细胞的黏附性,并且DMA的浓度与细胞黏附效果之间呈正相关。  除了增强细胞黏附能力,DMA水凝胶还表现出较强的自由基清除能力。通过与透明质酸水凝胶的对比,DMA含量较高的水凝胶表现出显著的自由基清除率,这对于减轻细胞内的氧化应激、保护细胞功能具有重要意义。  水凝胶的生物相容性与体内应用  在生物材料的应用中,良好的生物相容性是其能否长期使用的关键。为了评估HADR水凝胶的生物相容性,研究团队进行了溶血试验、细胞毒性测定和小鼠全层皮肤缺损模型实验。结果显示,HADR水凝胶的溶血率低于5%,不会引起细胞毒性反应,对细胞具有良好的相容性。在小鼠皮肤缺损模型中,水凝胶治疗组的伤口愈合率达到87.42%,并且在第14天水凝胶处理组与对照组相比,表现出更丰富的血管网络和更完整的皮肤附属器生长,表明HADR水凝胶具有出色的生物相容性和促进伤口愈合的能力。  基于HADR水凝胶构建肝癌类器官并进行药物评估  为了验证HADR水凝胶在肝癌研究中的应用,研究人员利用HepG2肝癌细胞系在水凝胶中构建了肝癌类器官。实验结果表明,在三维水凝胶环境下,HepG2细胞能够形成不规则的多细胞聚集体,表现出比二维培养中更强的生长能力。此外,通过使用化疗药物多柔比星(DOX)进行药物敏感性测试,研究发现肝癌类器官在3D水凝胶中的耐药性较二维培养模式更强,这一现象与类器官的多孔结构和其更接近生理微环境的特性密切相关。  进一步的体内实验表明,利用皮下荷瘤裸鼠模型,HADR水凝胶支持类器官的生长并能够模拟体内药物反应。在DOX治疗组中,肿瘤体积显著抑制,且免疫组化染色结果显示,DOX能够抑制HepG2细胞的增殖和侵袭,表明HADR水凝胶能够有效用于药物的疗效评估。H&E染色结果显示,3D水凝胶培养的肝癌类器官与体内环境相似,DOX治疗后肿瘤细胞损伤明显,进一步验证了该模型在药物筛选中的应用潜力。  结论与展望  该研究成功开发了一种透明质酸/海藻酸盐双网络水凝胶(HADR),该水凝胶不仅具有与人体肝脏相似的生理力学性能,还能支持肝癌细胞的生长和增殖,具有良好的生物相容性。通过基于此水凝胶构建的肝癌类器官,研究人员能够模拟肝癌的生长环境并评估药物疗效。尤其在化疗药物多柔比星(DOX)的应用中,3D水凝胶培养的类器官表现出比二维培养更高的药物耐受性,为肝癌药物筛选和疗效评估提供了新的平台。  此项研究不仅为肝癌的基础研究提供了新的实验平台,也为肝癌药物的研发提供了更为精确的临床前模型,具有广泛的应用前景。未来,结合更多类型的肝癌细胞和药物,可以进一步优化该模型,使其在肝癌个性化治疗和新药筛选中发挥更大作用。
坏死性凋亡与阿尔茨海默病神经元死亡的关系及治疗前景

坏死性凋亡与阿尔茨海默病神经元死亡的关系及治疗前景

  阿尔茨海默病(Alzheimer's Disease, AD)是一种常见的神经退行性疾病,其主要特征为认知功能的逐渐丧失。虽然Aβ斑块和tau蛋白的聚集被认为是AD的核心病理标志,但关于神经元死亡的机制仍未完全明了。2023年,比利时鲁文大学的研究团队在《科学》杂志上发表了一篇文章,首次揭示了颗粒空泡变性(GVD)相关的坏死性凋亡(necroptosis)是导致AD相关神经元死亡的关键因素之一。近期,他们与弗兰德生物技术研究院的科研人员合作,进一步证明tau病理在引发坏死性凋亡中的核心作用,并探索了通过阻断这一过程挽救神经元死亡的潜力。该研究成果发表在《Science Translational Medicine》期刊,为AD的治疗提供了新的思路。  GVD相关坏死性凋亡与tau病理的关联  为了深入探讨GVD相关坏死性凋亡与AD的主要病理(Aβ和tau病理)之间的关系,研究人员构建了多个AD小鼠模型。这些模型包括只表达Aβ病理的APP23转基因小鼠、表达tau病理的TAU22和TAU58小鼠,以及同时表达Aβ和tau病理的APP23xTAU58小鼠。通过检测坏死执行蛋白pMLKL的表达,研究人员发现,pMLKL的表达水平在仅存在tau病理的TAU22和TAU58小鼠中显著升高,而在只存在Aβ病理的小鼠模型中则未见明显变化。  进一步分析显示,TAU22、TAU58及APP23xTAU58小鼠的神经元密度均显著低于野生型小鼠。尤其是APP23xTAU58小鼠,其神经元密度下降最为严重,这一发现表明,tau病理可能是导致GVD相关坏死性凋亡的主要因素。此研究结果为坏死性凋亡在AD神经元死亡中的作用提供了直接证据,并且表明tau病理的存在可促发坏死性凋亡途径,导致神经元丧失。  tau病理引发坏死性凋亡的机制  为了进一步确认tau病理与坏死性凋亡之间的关系,研究人员通过观察APP23xTAU58小鼠的tau蛋白积累情况,发现约一半以上的pTau阳性神经元中pMLKL水平升高。这一现象未在野生小鼠模型中观察到,进一步证明了tau病理的存在是启动GVD相关坏死性凋亡的关键因素。此外,通过体外实验,研究人员将来自AD患者大脑的tau种子添加到小鼠神经元培养中,结果显示神经元死亡现象明显,进一步支持了tau蛋白在坏死性凋亡中的作用。  阻断坏死性凋亡改善神经元存活与认知功能  为了评估抑制坏死性凋亡对AD模型小鼠的治疗效果,研究人员使用了两种特异性靶向坏死性凋亡信号通路的抑制剂——ponatinib和dabrafenib。Ponatinib是一种RIPK1和RIPK3抑制剂,已被FDA批准用于治疗某些类型的白血病;而dabrafenib则是一种特异性更强的RIPK3抑制剂。研究人员将这些抑制剂分别注射到6个月大的APP23xTAU58小鼠体内,持续16周,每周治疗5天,间隔2天。  结果表明,这两种抑制剂能够显著降低pMLKL阳性神经元的比例,提升小鼠大脑中的神经元密度,成功挽救了因坏死性凋亡引起的神经元死亡。这一发现不仅确认了tau病理引发的坏死性凋亡是AD神经元死亡的关键机制,还表明通过干预这一途径可以有效改善神经元存活,为AD的治疗开辟了新方向。  坏死性凋亡抑制剂对认知功能的影响  除了神经元存活的改善外,研究人员还评估了治疗前后APP23xTAU58小鼠的认知功能变化。通过恐惧条件反射测试、T迷宫测试和社交识别测试,研究人员发现,接受ponatinib和dabrafenib治疗的小鼠在社交识别记忆方面表现出显著改善,但在学习记忆和工作记忆测试中未见明显变化。这表明,抑制坏死性凋亡的过程能够在一定程度上对认知功能产生正面影响,尤其是在社交识别记忆这一领域。  这一结果提示,虽然抑制坏死性凋亡能够在一定程度上缓解认知功能下降,但可能并不足以完全恢复AD患者的学习和工作记忆功能。因此,未来的治疗策略可能需要综合多种机制,以更全面地改善AD患者的认知能力。  展望与未来治疗策略  本研究为AD的治疗提供了新的视角,尤其是针对GVD相关坏死性凋亡的抑制。通过靶向tau病理引发的坏死性凋亡信号通路,研究人员已经证明了这一策略在小鼠模型中的可行性。虽然目前的研究成果主要集中在小鼠实验中,但这一发现为未来的临床研究提供了理论基础,特别是在寻找AD治疗的新靶点方面。  随着对tau蛋白和坏死性凋亡信号通路的进一步了解,未来可能会出现更多针对这一通路的药物治疗方案,这些方案有望为AD患者提供新的治疗选择。同时,综合考虑其他病理因素,如Aβ聚集和神经炎症等,可能是未来AD治疗的关键,以实现更全面的治疗效果。  总之,阻断坏死性凋亡不仅能够显著改善AD小鼠模型中的神经元存活,还能在某种程度上改善认知功能,这一发现为阿尔茨海默病的治疗开辟了新的方向,具有重要的临床应用前景。

健康知道

查看更多>
Copyright © 2025 找药网 版权所有 粤ICP备2023040210号 网站地图
互联网药品服务资格证:(粤)-非经营性-2021-0532
本网站不销售任何药品,只做药品信息资讯展示
温馨提示:找药网所包含的说明书及药品知识仅供患者参考,服药细节请以当地医生建议为准,平台不提供任何医学建议。